| BUY NOWBUY NOW | Technical Documents | Video | Features | Kit Contents |
![]() | Kit Overview
The Linear Technology Demonstration Circuit DC1018B-ADC1018B-A showcases the LT4356-1LT4356-1 Surge Stopper in a 12V, 3A application. Input transients of up to 60V are limited to 16V at the output; sustained overvoltage conditions cause the limiter to trip off and retry after the overvoltage is removed.
Demonstration Circuit DC1018B-BDC1018B-B showcases the LT4356-2 Surge Stopper in a 12V, 3A application. Input transients of up to 60V are limited to 16V at the output; sustained overvoltage conditions cause the limiter to trip off and retry after the overvoltage is removed.
Demonstration Circuit DC1018B-CDC1018B-C showcases the LT4356-3LT4356-3 Surge Stopper in a 12V, 3A application. Input transients of up to 60V are limited to 16V at the output; sustained overvoltage conditions cause the limiter to trip off and retry after the overvoltage is removed.
LEDs indicate the presence of +12V input and output, as well as state of the fault output, FLT# and enable output, EN. Input and output connections are made by 93 mil turrents which if removed, accommodate insertion of up to 12 gauge wires for in-situ testing.
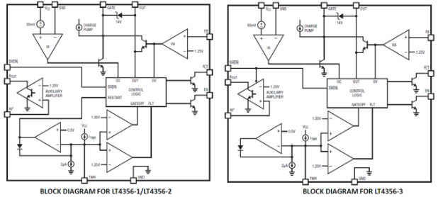
The LT4356 surge stopper protects loads from high voltage transients. It regulates the output during an overvoltage event, such as load dump in automobiles, by controlling the gate of an external N-channel MOSFET. The output is limited to a safe value thereby allowing the loads to continue functioning. The LT4356 also monitors the voltage drop between the VCC and SNS pins to protect against overcurrent faults.
Ordering Information:
Key Applications: Servers, Routers, Switches, Mass storage, Fan trays, Automotive modules | |||||||||||
| ||||||||||||
Technical Documents
Learning Center
Design Elements
| Type | Description |
|---|---|
| Schematics | LTC: Schematic File for DC1018B |
| Layout | LTC: Layout File for DC1018B |
| BOM | LTC: BOM File for DC1018B |
| Simulation Model | LTC: Simulation model for LT4356 |
Video
Kit Features
Key Features for DC1018B-ADC1018B-A, DC1018B-BDC1018B-B and DC1018B-CDC1018B-C are as below:
- Stuffed for Automotive Applications up to 3A
- Triple Layout for D-Pak, D2-Pak or S-8 MOSFETs
- 0.093-inch Turret Holes Accommodate 12AWG wire
- LEDs Show Input, Outputs, Fault and Enable
- Easily Modified for up to 20A
- Latches Off after Faults (only for DC1018B-C)
Key Features for LT4356-1LT4356-1 and LT4356-2 - Surge Stopper and LT4356-3LT4356-3 - Surge Stopper with Fault Latchoff:
- Stops High Voltage Surges
- Adjustable Output Clamp Voltage
- Overcurrent Protection
- Wide Operation Range: 4V to 80V
- Reverse Input Protection to –60V
- Low 7μA Shutdown Current (LT4356-1, LT4356-3)
- Adjustable Fault Timer
- Adjustable Latchoff Fault Timer (only for LT4356-3)
- Controls N-channel MOSFET
- Shutdown Pin Withstands –60V to 100V
- Fault Output Indication
- Guaranteed Operation to 125°C
- Auxiliary Amplifier for Level Detection Comparator or Linear Regulator Controller
Kit Contents
1. The Linear Technology DC1018B-ADC1018B-A supplied with below contents:
- Demo Board for LT4356-1
2. The Linear Technology DC1018B-BDC1018B-B supplied with below contents:
- Demo Board for LT4356-2
3.The Linear Technology DC1018B-CDC1018B-C supplied with below contents:
- Demo Board for LT4356-3





