| BUY NOWBUY NOW | Technical Documents | Video | Features | Kit Contents |
![]() | Kit Overview
Demonstration circuit DC1555ADC1555A is intended to demonstrate the performance of the LTC4365LTC4365 High Voltage Undervoltage (UV), Overvoltage (OV) and Reverse Supply Protection Controller.
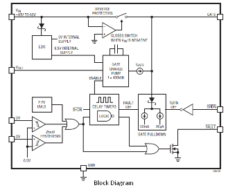
The LTC4365LTC4365 protects circuits from input voltages that may be too high, too low or negative. It operates by controlling the gates of two back-to-back connected MOSFETs to keep the output in a safe range. The OV and UV protection levels are adjusted by resistive dividers at the OV and UV pins. Asserting the shutdown pin disables the MOSFETs and places the LTC4365 in a low-current shutdown state. The FAULT pin is asserted when the Controller is in shutdown mode or when the input voltage is outside of the UV or OV level.
The LTC4365LTC4365 can withstand DC voltages between –40V and 60V and has a valid operating range of 2.5V to 34V.The DC1555ADC1555A includes the LTC4365 Controller, two backto-back connected power MOSFETs, three jumpers and three LEDs to indicate the input and output voltages and the FAULT pin signal.
Key Applications: Portable Instrumentation, Industrial Automation, Laptops, Automotive | |||||||||||
| ||||||||||||
Technical Documents
Learning Center
Design Elements
| Type | Description |
|---|---|
| Schematics | LTC: Schematic File for DC1555A |
| Layout | LTC: Layout File for DC1555A |
| BOM | LTC: BOM File for DC1555A |
| Simulation Model | LTC: Simulation model for LTC4365 |
Video
Kit Features
Features of LTC4365LTC4365:
- Wide Operating Voltage Range: 2.5V to 34V
- Overvoltage Protection to 60V
- Reverse Supply Protection to –40V
- Blocks 50Hz and 60Hz AC Power
- No Input Capacitor or TVS Required for Most Applications
- Adjustable Undervoltage and Overvoltage Protection Range
- Charge Pump Enhances External N-Channel MOSFET
- Low Operating Current: 125μA
- Low Shutdown Current: 10μA
- Fault Status Output
- Compact 8-Lead, 3mm × 2mm DFN and TSOT-23 (ThinSOT
) Packages
Kit Contents





