| BUY NOWBUY NOW | Development Tools | Technical Documents | Video | Features | Kit Contents |
| Kit Overview
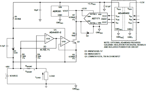
The EVAL-CN0188-SDPZEVAL-CN0188-SDPZ is a Low Cost, Level Shifted Low Side Current Monitor for Negative High Voltage Rails. The evaluation circuit monitors current in individual channels of −48 V to better than 1% accuracy. The load current passes through a shunt resistor, which is external to the circuit. The shunt resistor value is chosen so that the shunt voltage is approximately 50 mV at maximum load current.
The measurement result from the AD7171AD7171 is provided as a digital code utilizing a simple 2-wire, SPI-compatible serial interface. The entire circuit operates on a single +3.3 V supply. Optional galvanic isolation is provided by the ADuM5402 quad channel isolator. In addition to isolating the output data, the ADuM5402ADuM5402 digital isolator can also supply isolated +3.3 V for the circuit. The ADuM5402 is not required for normal circuit operation unless galvanic isolation is needed.
This combination of parts provides a accurate high voltage negative rail current sense solution with a small component count, low cost, and low power. The accuracy of the measurement is primarily determined by resistor tolerances and the accuracy of the band gap reference, and is typically better than 1%.
The evaluation circuit uses the EVAL-CN0188-SDPZEVAL-CN0188-SDPZ circuit board and the EVAL-SDP-CB1ZEVAL-SDP-CB1Z System Demonstration Platform (SDP-B) evaluation board (Should be purchased separately). The two boards have 120-pin mating connectors, allowing for the quick setup and evaluation of the circuit’s performance. The EVAL-CN0188-SDPZ board contains the circuit to be evaluated and the SDP evaluation board is used with the CN0188 evaluation software to capture the data from the EVAL-CN0188-SDPZ circuit board.
Key Applications: Metering & Energy Monitoring, Power Supplies | |||||||||||
| ||||||||||||
Development Tools
- PC with a USB port and Windows
XP or Windows Vista
(32-bit), or Windows
7 (32-bit)
- EVAL-CN0188-SDPZEVAL-CN0188-SDPZ circuit evaluation board
- EVAL-SDP-CB1ZEVAL-SDP-CB1Z SDP evaluation board
- Blackfin Processor ADSP-BF527
- USB 2.0 Interface to PC
- JTAG header footprint
- 32MB SDRAM
- 2 x Small Footprint 120 Pin Connectors
- Configurable Peripheral Interfaces - SPI - SPORT - I2C - GPIOs - Parallel - Timers
- CN0188 evaluation software
- Power supply: +6 V, or +6 V “wall wart”
- Shunt resistor with maximum voltage of 50 mV at the maximum load current.
- Electronic load
Technical Documents
Learning Center
Design Elements
| Type | Description |
|---|---|
| Schematics | ADI: Schematics for EVAL-CN0188-SDPZ Evaluation Board |
| Layout | ADI: Layout for EVAL-CN0188-SDPZ |
| BOM | ADI: Bill of Material (BOM) for EVAL-CN0188-SDPZ Evaluation Board |
| Application Library | ADI: Software Code for CN0188 Evalboard |
| Reference Design | ADI: Reference Design for CN0188 Evaluation Board |
Video
| Video1 | Video2 |
|---|---|
Kit Features
Features of EVAL-CN0188-SDPZEVAL-CN0188-SDPZ Current Monitor Evaluation Board:
- Monitors current in individual channels of −48 V to better than 1% accuracy
- Measurement result from the AD7171AD7171 is provided as a digital code utilizing a simple 2-wire, SPI-compatible serial interface
- Output data rate: 125 Hz
- Pin-programmable power-down and reset
- Status function
- Internal clock oscillator
- Current: 135 μA
- The shunt voltage is amplified by a factor of 49.7 using U1A, where G = 1 + R3/R2
- The zero-drift ADA4051-2ADA4051-2 has a low offset voltage (15 μV maximum) and does not contribute significant error to the measurement
- Very low supply current: 13 μA typical
- Offset voltage drift: 20 nV/°C
- High PSRR & CMRR: 110 dB minimum
- Rail-to-rail input/output
- Unity-gain stable
- Power supply voltage for the ADR381ADR381, the AD7171AD7171, and the floating zener diode is supplied by the isolated power output (+3.3 VISO) of the ADuM5402ADuM5402 quad isolator.
- ADuM5402 Quad-Channel, 2.5 kV Isolators with Integrated DC-to-DC Converter
- isoPower integrated, isolated dc-to-dc converter Regulated 3.3 V or 5.0 V output
- Up to 500 mW output power
- Quad dc-to-25 Mbps (NRZ) signal isolation channels
- High common-mode transient immunity: >25 kV/μs
- The reference voltage for the AD7171BCPZ-REEL7AD7171BCPZ-REEL7 is supplied by the ADR381 precision band gap reference.
- The ADR381 has an initial accuracy of ±0.24% and a typical temperature coefficient of 5 ppm/°C.
- The input voltage to the AD7171BCPZ-REEL7AD7171BCPZ-REEL7 ADC is converted into an offset binary code at the output of the ADC. The ADuM5402 provides the isolation for the DOUT data output, the SCLK input, and the PDRST input. The code is processed in the PC by using the SDP hardware board and LabVIEW software.
Kit Contents
The Analog Devices EVAL-CN0188-SDPZEVAL-CN0188-SDPZ supplied with below contents:
- EVAL-CN0188-SDPZEVAL-CN0188-SDPZ Evaluation Board





