Hi guys,
Newbie to electronics.... so please be gentle with me :-)
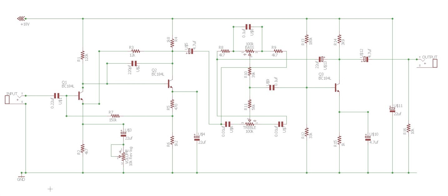
I'm planning on reproducing a clone of the famous Colorsound Power boost, and have gathered together various bits and pieces to help me do this...... My intention is to clone the original PCB layout. I had originally posted some questions regarding the transistors and I had a lot of helpful info being passed back to me.... Thank you. I'm now at layout stage, and have happened across an issue with the schematic, either that or i have done something wrong in the schematic in Eagle.
IAt the moment I just can't get my head around what's wrong. I'll give you as much information as possible so here goes.........
below is the schematic that I'm working from......
I've copied this faithfully into eagle, here is the Eagle reproduction
And here is the board layout in Eagle from that schematic
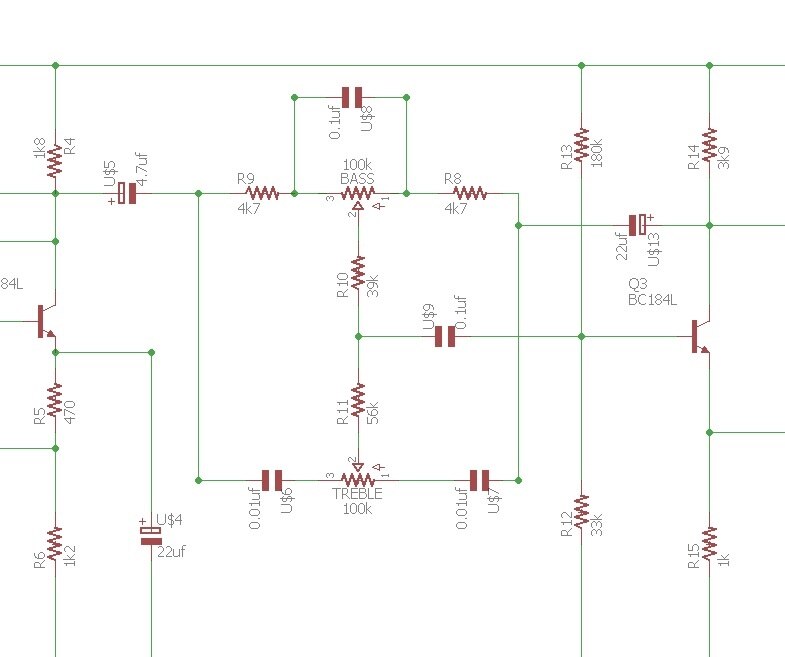
next we have a mirrored image of the actual PB PCB layout. I've scribbled onto it the location and value of the various components..... This was my aid when laying out the PCB in Eagle.
I'm looking at the 2 4k7 resistors R8 & R9 on the Eagle schematic, on the board photo I've highlighted a track in yellow, on the schematic it would appear this is not correct. On the schematic it shows that track going to U$6 however on the actual board photo it's going to U$7.
Also on the photo the trace from the 22uf cap U$13, is going to resistor R8 and NOT R9 as it shows on the schematic.
The photo is correct, that we do know as this was from a working power boost from around 1970 and it's the same board layout they're using for the expensive reissues...... The schematic shows some issues but I can't get my head around what changes are required on the schematic to correct them.
I've been advised by the guy that wrote the schematic that the 2 resistors R8 & R9 are the wrong way round, if I swap around the two resistors R8 & R9 that will make the trace for pin 3 of the bass pot incorrect. At the moment the trace for pin 3 of the bass pot goes UNDER R8 to connect the top of R9... If I swap the resistors around that connection won't be correct. See the updated image below with the added trace for pin 3 on the bass, going to the top of the R9 resistor.... This is correct, however the other end of the R9 resistor should be going to U$7 according to the board but the schematic is saying it must connect to U$6 which isn't correct to the original board layout.
Also the negative end of U$13 according to board layout should connect to R8.... But the schematic is saying it's got to connect to R9.
The resistors are in the correct place when you look at the other connections and where they're going........ Something is not correct according to the original board layout.....







