RoadTest: Become a Tester of the Vishay microBRICK® Synchronous Buck Regulator EVB
Author: Gough Lui
Creation date:
Evaluation Type: Semiconductors
Did you receive all parts the manufacturer stated would be included in the package?: True
What other parts do you consider comparable to this product?: Modules from Texas Instruments, Monolithic Power Systems (MPS)
What were the biggest problems encountered?: Insufficient number of jumper shunts for testing of all configurations.
Detailed Review:
By Gough Lui – February 2025
Power conversion is a very common requirement in a majority of electronics today, with DC-DC conversion often required where higher voltage rails are used to reduce losses in distribution whereas lower voltages are required to power complex semiconductor devices. Doing this conversion efficiently, stably and cleanly is very important to ensure loads can perform optimally and do not suffer from power integrity issues.
I previously reviewed the Vishay microBUCK 10A SiC461EVB evaluation board which performed exceptionally well. It had good efficiency, configurability and transient performance. It also eased implementation being an integrated controller and MOSFET, with a package that is optimised for thermal transfer and automated manufacturing. However, implementing this solution still requires sourcing supporting components, including the inductor, for which the performance of the converter relies heavily upon.
This review focuses on the Vishay microBRICK devices which are an integrated module that contains the controller, MOSFET and inductor, requiring fewer supporting components while sealing everything inside a single package. The SiC967 is rated at 4.5V-60V, 6A and is part of a family of devices which include the SiC931 (4.5V-18V, 20A) and SiC951 (4.5V-20V, 25A). This is conceptually similar to devices produced by Texas Instruments and Monolithic Power Systems (MPS) that also have an integrated inductor. Will it uphold the excellent performance of the microBUCK?
This review arrives slightly late as I’m currently battling some health issues. Nevertheless, I thank element14 and Vishay for the opportunity to review this product and hope you enjoy this RoadTest. If you have any ideas or questions, please leave a comment, and feel free to like or share this with anyone who might find this of interest.

The unit arrives in a nice colour cardboard box with branding on it.

Particulars about the kit are on labels on the outside of the box.

Inside, the PCB sits snugly inside a foam insert, covered by a foam layer (not pictured).

The board itself is quite small and compact, with no mounting holes and jumpers of a particularly small size. Unfortunately, there doesn’t seem to be enough jumpers supplied to test all features – e.g. ultrasonic, or frequency selection of 1MHz which requires two jumpers. I had to improvise a little to make this work, but it would have been much easier had they opted for classic 2.54mm header pins so ordinary jumper shunts can be used, or DIP switches. The board itself feels to be a quality heavy-weight 6-layer board, the optimal type for a thermal-and-power focused design.

There are some components mounted on the underside as well, including a DG2034 4:1 low-R multiplexer for switching frequency selection, a selection of capacitors and resistors. There is a bit of flux residue as well, with silkscreen labels for positioning rubber feet (not provided).

The package itself is a bit tall and appears to be laser-marked. It is very much a “micro” brick!

This is most apparent when looking at the board from an oblique angle. That’s 3mm height – a bit tall for a chip but definitely quite small when considering the regular size of inductors with the necessary ratings.

This area of the board focuses on input and output capacitance, with sensing test-points. This is the main supporting circuitry aside from configuration resistances, as everything else is inside the “brick”.
Taking a closer look around the package itself …

… the mounting of the package itself does not appear to be in perfect alignment and the solder and flux residues suggests difficulties in mounting this package to the board. There may have been some hand-soldering touch-ups applied to the board post-manufacture, but some pins appear “dry” from the outside. This is not the appearance I would expect if the board was manufactured on an automated line. One of the challenges that can occur with soldering larger components has to do with soldering temperature profiles needing to ramp slowly enough such that the component has time to heat all the way through … I wonder if this was an issue in this manufacturing run or whether they simply choose to mount the modules by hand based on demand for evaluation boards?
Testing of efficiency was done using two rails of a Rohde & Schwarz HMP4040 Power Supply and a B&K Precision Model 8600 DC Electronic Load. In both cases, four-wire connections were used to ensure voltage drops across wires were compensated for. Test steps were made in 0.5V increments on input voltage between 4.5V and 60V, and 25mA current increments on the load current axes from 0A up to over-current shut-down based on a 10A valley current setting. Testing was automated by script, with occasional test rack resets required due to transient issues which may have arisen due to communications issues and power supply oscillation (where the converter may have created a load condition which the power supply could not stably regulate).

Testing took several weeks and focused on the three pre-set configurations listed in the manual – 3.3V output with 400kHz switching frequency, 5V output with 500kHz switching frequency and 12V output at 1MHz switching frequency. Tests also examined the difference between Mode 1 (power saving mode) and Mode 2 (no power saving) operation.

In all cases, the rated 6A current was able to be exceeded. Input voltage needed to reach about 7.5V for the converter to run (so, an overhead of about 4.2V). The peak efficiency ranges from 95-80% across the input range at a current of 1.5-4A, highest when there is the smallest difference between input and output (as expected). Power-saving mode effects appear to below about 1A of load.

The power-saving mode is very effective, even at the first measurement point of 25mA (ignore the values below), efficiency ranges from around 45% up to 88%.

Voltage regulation saw about 30-40mV of change from zero to full load, somewhat dependent on input voltage. This may just be due to band-gap reference and setting resistance temperature coefficient effects.

Peak efficiency and performance is very similar in Mode 2, although the increased efficiency below 1A is clearly absent.

At low loads, efficiency is 9-37% without power saving mode.

Voltage regulation results are very similar.

At 5V output, the input needed to reach about 8V to result in the unit running correctly. That suggests a 3V overhead in this case. Peak efficiency ranges from 95% to 85% with increasing input voltage, at currents of around 2A to 3.5A. In all cases, the rated 6A current was available. Power-saving mode effects are evident around 1-1.5A.

At loads as low as 25mA, efficiencies of 56-91% can be expected depending on input voltage.

Voltage regulation appears to be 30-50mV within the rated current.

Similarly to the 3.3V case, the efficiency is virtually identical, except for the loss of power-saving mode.

At 25mA load, the efficiencies are much less, 7-39% would be expected.

Voltage regulation is very similar.

At 12V, it appears that around 17V is needed for proper operation for a difference of about 5V. The converter doesn’t quite achieve 4A across the full range, having difficulty above 52.5V. Efficiency ranges from 95% to 88% with a peak efficiency current around 2.5A to 3.5A and power-saving mode effects visible from about 1-1.75A.

At 25mA load, efficiencies around 72-90% can be expected.

Voltage regulation is very mixed, with the converter seemingly not being very stable when tested. There appears to be “hot-spots” which may be due to the converter resonating with the power supply providing power. The voltage range reaches about 150-200mV under load.

Mode 2 results are virtually a carbon-copy just minus the power-saving mode. A different pattern of “hot-spots” appears which seems to suggest my testing set-up may not have been ideal for this chip.

An efficiency of 11-40% can be expected at 25mA.

A similar voltage instability is seen.
Thermals were assessed using a Topdon TS001 USB-C Thermal Camera using the default 0.95 emissivity setting. The SiC967EVB-A was subject to full-load (6A) with the 48V nominal input and 3.3V output for half an hour.
The wide thermal image shows the module itself being over 100°C while the PCB is about 75-80°C. The unit is very warm but is still functioning as normal.
A close-up of the chip finds the hottest spot was about 111.7°C, this occurring near the centre of the package. The package is rated for operation up to 125°C junction temperature, so this is probably getting quite close to limits.
Ripple and noise measurements were made using a Rohde & Schwarz MXO4 oscilloscope (yet to be reviewed). This particular oscilloscope’s low noise-floor was a big asset for this test, which was conducted using DC-coupling combined with voltage offset capability to provide a more accurate view of the ripple. As I don’t have a proper power-rail probe (those are expensive!), I used the included 10:1 passive probe with 20MHz bandwidth filter and HD mode enabled.

Probing was done using a wire “spring” ground using the sensing test points to reduce loop area. The converter was supplied 48V from the Rohde & Schwarz HMP4040 and loaded to the full rated load with the B&K Precision Model 8600 DC Electronic Load.

At 3.3V output with 6A load, peak-to-peak ripple was measured at an average of 32mV, which is 0.96%. This is a very acceptable level of ripple.

At 5V output with 6A load, peak-to-peak ripple was measured at an average of 41mV, which is 0.82%, again a very acceptable level of ripple.

At 12V output with 4A load, the ripple was much lower at a peak-to-peak value averaging 16mV which is just 0.13%. This tight regulation is likely due to the increased switching frequency of this configuration which runs at 1MHz rather than 400/500kHz as in the previous.
Transient response was tested using the same set-up as above. The B&K Precision Model 8600 was configured to transient mode, toggling between 10% and 90% load at the maximum slew rate (5A/µs claimed) at 100Hz. Focusing on the current transition based on the Imonitor output (C1), a snapshot is taken at the load-on and load-off transitions.

At 3.3V output, the load-on transition causes a deviation around 196mV (5.9%) with some of this deviation not being recovered due to ohmic losses. Nevertheless, the regulation gets back towards stability in about 100µs. Considering this sort of load transition can bring some other power supplies to complete collapse (e.g. 0V), this result suggests a very tight control loop.

The load-off transition results in a larger bump up of 236mV (7.2%). The biggest “hump” is cleared in 20µs with the majority of stability returning by 100µs.

At 5V output, the load-on deviation is about 200mV (4%) which is about the same as the 3.3V result in absolute terms. The regulation time is very similar.

The load-off transition causes a bump of 208mV (4.2%) with a similar recovery time.

Finally, at 12V, the load-on deviation is about 240mV (2%) with a much faster recovery time around 50µs.

The load-off transition shows about 210mV deviation (1.8%) with a regulation time around 40µs. This level of speed can rival high-end specialised lab power supplies and represents excellent performance.
Quiescent current testing was going to run on the Keithley 2450 SourceMeter with KickStart 2 software doing an I-V curve from 60V down to 4.5V with no load connected. However, when I tried this … it seems that it fried the SiC967.

The converter now draws >1A with no load, dropping about 5V.
The module appears to be getting warm, so it’s unlikely to be due to a failure of an external component.
My best theory on this may be because of the Keithley 2450 SMU itself. Perhaps during power-up, its regulation loop oscillated and the voltage may have exceeded 60V long enough to cause damage to the converter. Such oscillation can happen due to the input capacitor interacting with the SMU output stage. Unfortunately, now that the event has happened, it’s not something I can check, but I don’t expect this failure to be an issue with the SiC967 itself.
What a shame … I was looking forward to putting it to some use too! That’s now two power-related RoadTests in a row with a mishap. Perhaps the SMU is cursed!
The Vishay microBRICK SiC967EVB-A demonstrates excellent levels of performance in terms of conversion efficiency, ripple and noise performance and transient response performance much in the way the microBUCK previously did. Being an inductor-integrated module eases implementation and reduces board area requirement, at the cost of a package that has a bit more Z-height than a regular chip (albeit, often less than a discrete inductor) and one that may be a bit more difficult to solder (noting the poor soldering on the evaluation board). Such a tightly integrated solution did operate at a fairly high-temperature, being close to limits when operated at the full rating of 6A. Nevertheless, the output was stable in the 3.3V and 5V pre-configured selections, with 12V showing some level of voltage instability and a slight current shortfall for selected input voltages which may be partially related to the circuit resonating with the power supply.
Unfortunately, the full suite of tests could not be conducted as the SiC967EVB-A failed while testing quiescent current, with my best guess being due to capacitance-induced oscillation with the SMU causing the input voltage to exceed absolute maximums causing permanent damage. This does not appear to be a fault with the SiC967 itself as best as I can determine.
Thanks to element14 and Vishay for this RoadTest opportunity. Many thanks for reading my review – if you have any ideas or comments, please leave them down below.
Top Comments
Thanks for the review Gough. Glad to see you are able to keep going and sorry that you are not 100% fit yet.
MK
Very good. I like to see the transient responses. I think many power supplies, particularly older ones, could be problematic to transient loads. Audio and radio power amplifiers are susceptible to transient…
Hi Drew (VK4ZXI),
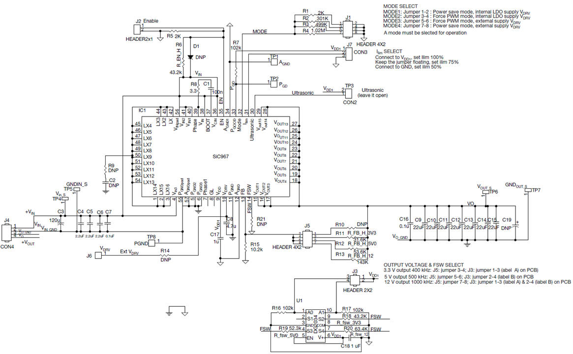
Excellent question - the schematics for the board is available here - see Page 4 (reproduced below):
Most significantly, as it is a microBRICK module, the majority of the switching action…