Transmitter Design:
This week I want to write a little about the design of the transmitter.
There is a ton of information on the TI website on how to design the transmitter:
- http://www.ti.com/lit/ug/sluuap8a/sluuap8a.pdf (Reference Design)
- http://www.ti.com/lit/an/slua698/slua698.pdf (bqTesla Transmitter bq500212A Design)
- http://www.ti.com/general/docs/lit/getliterature.tsp?genericPartNumber=bq500212a&fileType=pdf (bq500212A Datasheet)
- http://www.ti.com/lit/ug/slvu928a/slvu928a.pdf (bq500212A EVM User’s Guide)
Again, I based my design on the reference design provided by TI (link above)
On the transmitter side we need a few additional ICs to make it work:
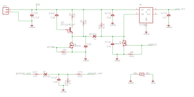
- TLV70033: 200mA Low Dropout Regulator
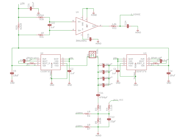
- CSD97376: Synchronous BuckNextFetPower Stage. This IC includes the MOSFETs and drivers in one package. It can be substituted with a discrete solution, but I opted for the IC to keep the footprint small.
- INA199A1: Current Monitor: In order to achieve Qi-compliance, it is required to measure the current flowing through the emitter coil. Although I do not intend to certify my design, I included the I-Sense circuit. It doesn’t take too much space, and who knows what I will use this for in the future.
I did not find these (except for the TLV) on any of the libraries I have installed, so I had to learn how to make custom parts in eagle. Not difficult once you understand the process, but it took me more time than I thought it would. Specially the footprint for the CSD97376 is quite strange and caused some problems.
I also had to design the components for the BSS138 MOSFET, the BAT54 diode and the DTC114 transistor. These may be somewhere available, but I found it easier to do it myself. I still have not checked the footprints with a real component, so there may be errors. Once I do I will let you know if something is wrong.
One of my design goals with both the receiver and transmitter is to keep the board’s size smaller or equal to the size of the receiving/transmitting coils.
Some advice I found on the datasheets and I tried to follow with my layout:
- Place the decoupling caps as close as possible to the IC and keep a low impedance return path to GND
- Keep as much copper as possible
According to TI, a 2 layer board may show poor performance. Nevertheless I decided to give it a try and go that way, as it is cheaper to fabricate. If problems showed up, a 4 layer board would be used, “sandwiching” the bottom layer between two ground planes.
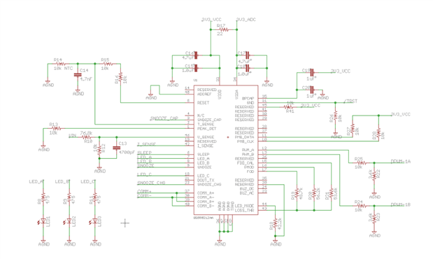
Schematic:
PCB layout:
BOM:
Qty | Value | Device | Package | Parts |
2 |
| CAP | 0603 | C23, C24 |
1 |
| CAP | 1206 | C28 |
3 |
| LED0603 | 0603 | LED1, LED2, LED3 |
1 |
| Vin Header | 1X02_LOCK | JP1 |
1 |
| RESISTOR | 0805 | R29 |
2 |
| CAP | 0603 | C3, C4 |
2 | 1 | RESISTOR | 0603 | R1, R2 |
1 |
| RESISTOR | 0603 | R32 |
3 |
| CAP | 0603 | C15, C18, C30 |
4 | 10 | RESISTOR | 0603 | R6, R7, R30, R31 |
1 |
| RESISTOR | 0603 | R5 |
1 | 100k | RESISTOR | 0603 | R3 |
4 | 100nF | CAP | 1210 | C7, C8, C9, C10 |
12 | 10k | RESISTOR | 0603 | R12, R13, R15, R16, R24, R25, R26, R27, R28, R37, R40, R41 |
1 | 10k NTC | RESISTOR | 0603 | R14 |
2 | 10uF | CAP | 1210 | C5, C6 |
1 |
| RESISTOR | 0603 | R4 |
5 | 1uF | CAP | 0603 | C1, C2, C19, C20, C22 |
1 | 22 | RESISTOR | 0805 | R17 |
1 | 22uF | CAP | 1210 | C21 |
2 | 2M | RESISTOR | 0603 | R38, R39 |
2 |
| RESISTOR | 0603 | R22, R23 |
1 | 33pF | CAP | 0603 | C12 |
1 |
| CAP | 0603 | C14 |
6 |
| CAP | 0603 | C16, C17, C25, C26, C27, C31 |
1 |
| CAP | 0805 | C29 |
1 |
| RESISTOR | 0603 | R18 |
2 | 4700pF | CAP | 0603 | C11, C13 |
6 | 475 | RESISTOR | 0603 | R8, R9, R11, R33, R34, R35 |
1 |
| RESISTOR | 0603 | R19 |
1 | 523k | RESISTOR | 0603 | R36 |
1 |
| RESISTOR | 0603 | R21 |
1 |
| RESISTOR | 0603 | R20 |
1 |
| RESISTOR | 0603 | R10 |
1 | AC COIL | PINS |
| JP2 |
2 | BAT54 | BAT54 | SOT23 | D1, D2 |
1 | BQ500212AA | BQ500212AA | RGZ_SPVQFN-N48 | U1 |
2 | BSS138 | BSS138 | SOT23 | Q1, Q2 |
2 | CSD97376 | CSD97376 | SON3.5X4.5 | U2, U3 |
1 | DTC114EUAT | DTC114EUAT | SOT23 | Q3 |
1 | GND-TIE | GND-TIE | SHORT | X1 |
1 | INA199A1 | INA199A1 | SC70-6 | U4 |
1 | TLV700XX | TLV700XX | SC70-5 | U5 |
Besides laying out the pcb there hasn’t been much engineering work this time. Most of my time went into copying the schematic into eagle and creating the necessary parts.
So I finally have also a transmitter board design. It is significantly more complicated than the receiver and has a lot more components. Therefore I will first try my luck with the receiver board assembly, and, if everything works, build the transmitter.
One thing I’m still wondering is where or to what the net /TRST, labeled at pin 31 of bq500212A reference design schematic, should be connected. Maybe a remainder of a previous version?
As always, feedback and comments are welcome.



