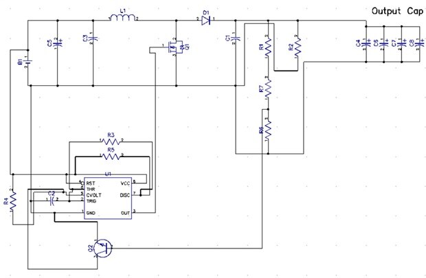
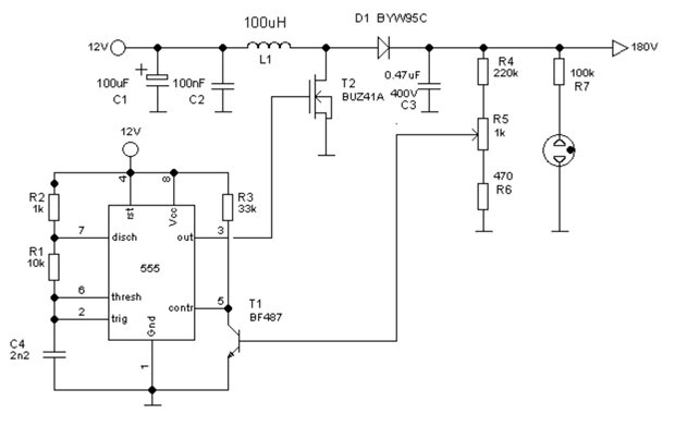
Hello everyone. I am in the process of building a coil gun, and I am having problems with my capacitor charger. Would a voltage multiplier circuit serve the same purpose as a capacitor bank charger? I have a schematic for a capacitor bank charger, and it is not functioning... If you know of a charging circuit that works, it would be great if you could share it with me.
Thanks,
Conor
This the link to the Schematic I originally used for the charger.
http://uzzors2k.4hv.org/projectfiles/450vboostconverter/boost_converter%2012v.gif

