First: the good news:I found the problem! Now the bad news: I've still got to find the solution....
Recap
In my post from yesterday I told that the output at Vout on the LTC3108 was very low. It was about 800mV. Today I did some experiments:
- I desoldered the LTC3108, and replaced it with the one from the demonstration board; to my surprise, the VOUT was zero volt, but the LDO voltage was 2.2V, and the VSTORE (excess energy storage) pin was 5.25V! Was VOUT defective? No, it was badly soldered (hard to see with a DFN12 housing); with a bit of rework the pin was connected, and the converter was in the same state as yesterday evening, with VSTORE at zero, and VOUT at 800mV. This gave me the conclusion that something fishy was going on on the VOUT line
- Measured the impedance on VOUT: something like 800kOhm. That's no short.
- I desoldered the 100-pin QFN GiantGecko....and the 3V3 was there! experimenting with a few pull-downs and the capacitors I found that the converter was working quite well
- I resoldered the GiantGecko, of course the converter collapsed. I then used a second power supply to lift the VOUT to 3V3. After removing the power supply, the voltage kept stable at 3V3....
You had my curiosity.... But now, you have my attention!
Apparently, the converter can't get 'through' the startup current of the GiantGecko. But why? And why does it work on the demonstator board? And how can I solve it?
Dear readers: ANY suggestions are welcome, as I'd like to solve this problem quickly! Meanwhile, I'm going to try and read through some datasheets.....
EDIT 1: Energy Micro Aplication note 0061 describes this:
"To prevent the MCU from draining the harvested energy before the energy bank has built up enough
reserves to safely power-up the microcontroller, a switch can be inserted between the harvester and the
microcontroller. Figure 2.5 (p. 7) shows a conceptual sketch of such a switch.
[..]
The full schematics of the above switch can be found on Linear Technology's Energy Harvesting Multi-
Source Demoboard. This demonstration board is paired with an EFM32GG-STK3700 and sold as an
"Energy Harvesting Solution To Go" by Würth Elektronik."
Unfortunately, I do not have a 'single' VSS pin on my device, everything is tied to a GND plane.... Let's see what I can do...
Edit2: adding a switch
Here it is: I separated the GND of the input and the converter from the input GND. I used a small FET from the energy harvesting supply board, connected it to PGOOD of the LTC3108, and now the supply charges to around 3V, and.... collapses. So somehow the GiantGecko is using too much power. Why? How? More questions.....
Edit 3:
Found out why it collapses; the PGOOD signal is only high for a few ms. need to add some hysteresis.
Edit 4:
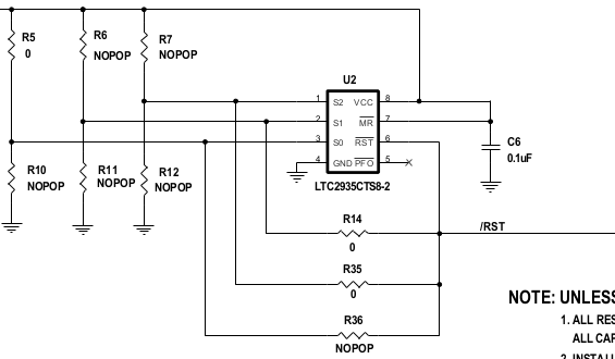
Very smart done, LT and Wuerth! Taking another look at the demo board finally gave an insight in this weird piece of schematic:
The LTC2935 doesn't look much like a comparator here, but it is! It compares the VCC to a voltage set by S0, S1 and S2. By using the nRST output of the comparator to select the threshold voltage, hysteresis is added; when crossing a voltage on a positive slope, the inputs are changed so that the threshold is now lower. When the sensed voltage is getting low enough to trip the output, the threshold is set higher.... Very nice and clever!
Unfortunately I just lost a LTC2935 I was trying to deadbug. It fell on the floor, and I haven't been able to recover it..... For now, I'm going to bed....


