I see that everyone is finishing projects before deadline
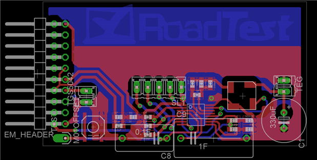
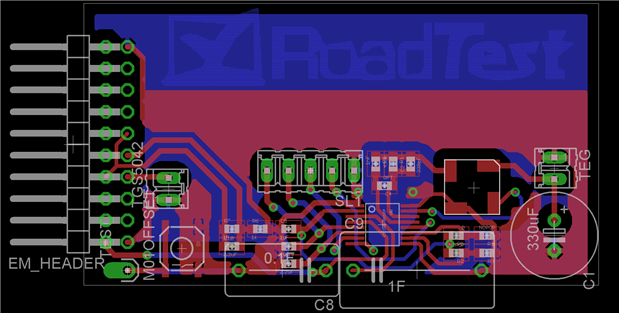
I wanted to order a custom PCB for my project, but it takes about 7-14 days, so I decided to go back in time, when I lived in my dorm. Me and my friends were creating our own PCBs back then. The process is really simple.
- Create schematic and PCB design.
- Print the layers (laser printer) and iron them onto the raw copper board.
- Soften the paper with water mixed with citric acid and washing-up liquid.
- Peel off the paper when it softens.
- Etch the PCB. Afterwards remove black toner with isopropyl alcohol or sand paper.
- Drill holes and solder parts (I will upload some pictures of the whole thing when I solder and test all the connections).






Top Comments