Pas Home - Index
Hello, this week I did a lot of testing and debugging with the oscilloscope. I try to see and solve the problem of my network of temperature 1-wire sensor.
I try first to change my connection to the 5v and 3.3v use, I also change the cable connection together. Using the 5v is really not advise for raspberry pi but its still work reasonably well for 6 months.
Result : failure no captor are detected
Then I tried to change the way power sensors using the parasitic mode. As some suggest me in another post
Result : no difference, no captor detected
Here are some screenshots of what I normally should have as working signal
With 1 sensor on 3.3v
With 1 sensor on 5v and level switcher
According to this guide Guidelines for Reliable Long Line 1-Wire Networks - Tutorial - Maxim my curve have slow rise time and maybe some reflected problem
Finally I retest on 5v but with a level converter https://www.adafruit.com/products/757 to send only 3v on raspberrypi port
Result : Success all captor are detected and all communicated data are correct
Interesting curve. Yellow is the 5v side data and Blue the converted 3.3v result
I'll do other tests removing resistors supposed to improve communications and see if it really helps and I will also make a soldering version on a perma-proto board.
Do you see anything else that could improve my circuit?
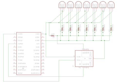
Old schematic
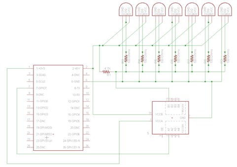
New improve schematic
















