Pas Home - Index
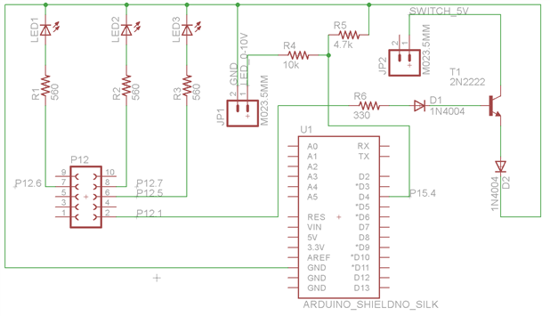
Hi, this week i finalize my proto for controlling my home ventilation. I'm not sure of the connection of the transistor.
Are the 2 diodes are useful? Is that the resistor R6 value is large enough ?
The code for the python and nodejs application controling the RPiSoC is available here https://github.com/pascalmartin/ForgetMeNot/tree/master/bundles/rpisoc
And the openhab configuration here https://github.com/pascalmartin/ForgetMeNot/tree/master/bundles/openhab
I also made my cellar door state detector with EnOcean contact sensor.Since there is not much light in the stair descent, I position the sensor sensor in a more enlightened place
The wire was not long enough. I really need a tablet









