Its been a hectic couple of weeks and progress has been slow. I will be posting a series of smaller posts to cover work done and my "evil plans". One of the factors that contributed to my slow progress was sensor selection and I am still a bit stuck on that- the reasons I will explain. I also received the basic kits from E14 so thanks for the support. Lets jump in to the progress part direcly.
The Sensor Problem
I had planned on building a sensor system for open air and in order to do so I started contacting vendors like I usually do. I asked about the sensors they provide as well as their suitability for my application. Turns out that sensors such as the ones provided by SGX Sensortech (IS) Ltd like the MICS series is really not suitable for outdoor use. At least that what their sales manager says. Most of these sensors are made for indoor use and not sensitive enough for ambient air measurements. So what next?
Moving On
The objective here is to monitor air quality and that is why I had divided the system into two segments. There is an indoor as well as outdoor unit but there are many ready made solutions in the market so what can I do different? Well most of these work on measuring air quality and alerting when a level is exceeded so we can add a display as well as connecting it to the Internet. I already experimented with connecting the CC3200 with OpenHAB using MQTT for the Forget Me Not Challenge. That works! One change will be that we will be posting to the Sierrra Wireless Cloud instead of OpenHAB.
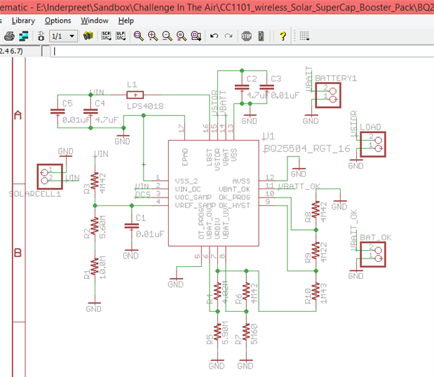
Since we have a 50USD budget for the PCBs I started work on the circuits. Not having selected the sensors still meant that I can work with power circuit. For the charger, I am using the BQ25504 so I used eagle to make the schematic.
Had to jump through a few hoops to make the footprint and that thing is smaller than small. Next was the boost converter for the 5V. This is getting to be very similar to the Fuel Booster Pack but it has its differences. The boost converter selected is the TPS61200. Again a few hoops and I made the footprints to match the devices.
Next is the buck converter which is the tps62740. The footprint of this one is still a bit fuzzy and if anyone has it please send it across.
As of this writing, that part is under construction and I will blog about it in the next post.
I was thinking about doing a post on using eagle but there seems to be too many already and to be honest everyone has a systemm of doing things. I typically make the schematic in parts and keep committing to git. Once I am done with a part of the circuit, I jump into layout and just place the parts in a suitable arrangement. This makes sure that the part groups don't get mixed up and there is less confusion while doing the final placement and routing.
Anyway I will do a video when I route the board which I think I will have to dedicate some time for since there are layout considerations for the used devices and fitting them all on the PCB will be a challenge on its own.
Thanks to Micheal W for inputs on the post on inductors. It was useful.
Baby Steps:
I am going to finish the schematic this weekend and move onto the software part. More progress will be updated in separate posts.



Top Comments
-
DAB
-
Cancel
-
Vote Up
+1
Vote Down
-
-
Sign in to reply
-
More
-
Cancel
Comment-
DAB
-
Cancel
-
Vote Up
+1
Vote Down
-
-
Sign in to reply
-
More
-
Cancel
Children