1、The schedule is tight when time is ticking. I have selected FDC2114 by TI as direction control switch. One FDC2114 can monitor 4 channels for hand or arm approximate detection.
The FDC2x1x family targets proximity sensing and liquid level sensing applications for any type of liquids or and non-conductive liquid level sensing applications in the presence of interferences such as human hands.
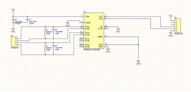
2. With FDC 2114, I have just finished schematic design as follows. Channel 0 and Channel 1 are enough for me to detect the arm direction as up or down.
This independent board can be wired with FRDM-KV31FFRDM-KV31F via I2C(SCL,SDA which can provide more information on distance and speed of arm movement While the size of copper plate on Capacitive sensors shall be adjusted accordingly
This is last part of hardware needed for my project, I can enter into the programming stage from now on.


