While I was waiting for my electronic parts to arrive, I took a look at Creator 3.0. I have to say that this IDE is something else than I have expected. With Cortex MCUs I usually deal with M3 and I use free compilers with Eclipse. Now imagine my surprise after I have opened a simple LED blink example. It is really nice to use this tool. Using components, just like in FPGA development, really speeds up the whole process. Granted, you have to spend some brief time to get familiar with this tool, but this time is not wasted – believe me.
For a new PsoC4 platform there is decent amount of information, sample projects and troubleshooting content. I had some problems with out of date cy_boot, but it took me only couple of minutes to find out how to fix this.
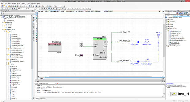
I have started developing with a simple PWM dimmer for my LED replacement light. For test purposes I used CapSense component with on-board capacitive slider. It was really only a brief moment to configure CapSense and PWM.
After connecting everything together, my little project started working just fine. You can check short video of the result. It looks really nice in reality, the video doesn't reflect the real effect, because camera constantly changes light parameters.
Now I have to quickly test a 230V dimmer for my regular LED light bulbs – I will keep you posted.
Hope you will enjoy this video.
