Title: Total Player Monitoring
By: Md. Kamrul Hussain
Project Category: Design Challenge
Project Name: Sudden Impact Wearables Design Challenge
Blog post: 06
Intro:
It's going to be a short blog post today. I am presenting the full circuit diagram for ECG module and the PCB design. Hopefully, I'll be able to develop and assemble the PCB by next week.
About the sudden impact wearables design challenge, I don't have much time left to complete my full design. I am far behind from that. But I'll be working on it and carry on even after the deadline due to my personal interest on this project. In that case, I'll try to post the detail works on my own profile i hope. However, here's my ckt for ECG module with heart rate detection and Bluetooth connection.
Hardware:
AFE --> AD8232 with 7.2Hz to 25Hz bandwidth.
Gain --> 1100 [inamp = 100, filterout gain = 11]
LEAD configuration --> LEAD 02
Mode --> Three electrode combination [LL - RA with RLD]
RLD --> R7 has been used to limit the loop gain for DC or low frequencies.
Shield --> Electrode cables are shielded with RLD output. Bottom layer of the PCB on the AFE side is copper filled with GND to reduce the noise
MCU --> a dsPIC33EP256 microcontroller is used to process the output signal from the AFE and get the Heart Rate. It also controls the Bluetooth communication.
BLE --> RN4020 from microchip
PCB dimension --> 5.4cm x 3cm double layer
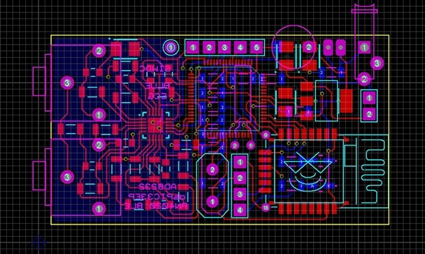
Circuit Diagram:
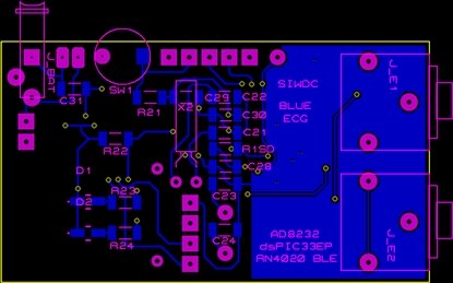
Analog Front End -->
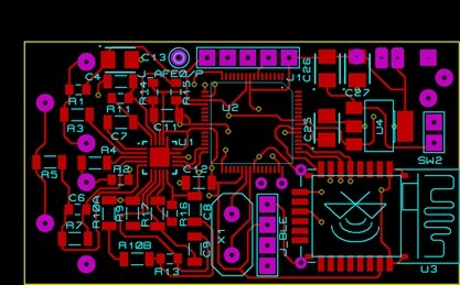
MCU and BLE -->
PCB:
TOP--> BOTTOM mirrored-->
Front-->
Back-->
I have collected most of the components, but due to the small form factor some of the parts are not available right now to me.
Hopefully, I'll be able to manage those components and build the PCB next week.








