In my Previous Post ,I have shared testing of android app for realtime player monitoring system with dummy UDP packets over WiFi.
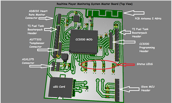
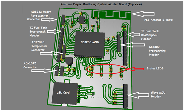
I have almost done with PCB design for my Final Prototype...
and here is my PCB layouts...
Edited on 14/4/2015....
Initially I am using TI Fuel tank boosterpack with single cell LiPo to power up all sensors and mcu... meanwhile I am also designing LiIon charger based on Ti's bq24210 battery charger IC.
Here is pic of fabricated PCBs... Still cc3200mod based Master MCU board yet to fabricated...
MSP340 Based Slave MCU Board
ADXL375 Accelerometer Board...
Another Update on 15/4/2015
I have done with fab of master mcu(cc3200mod) pcb..and here is pic of the same..
All pcb done and just waiting for shipment from element14 with parts of $500 budget...which have Solder paste...
Thanks ...
Ravi










Top Comments