(Complete list of all blog entries in this series)
Wow, I just realized that my last update was already three weeks ago. That also means I don't make fast enough progress right now. My excuse? There was a 70th birthday that needed to be celebrated (which also means a gift needs to be prepared properly), and 40th birthday that needed some preparation in advance, a road test report that needed to be written. And I wrote a bandwidth performance comparison between the TBS1102B-EDU and its smaller TBS1052B-EDU brother. So many distractions 
But I also made some progress on the skiing monitor side of things. Even though work on the software was slow, I started planning and designing the final circuit. Christian was so kind to send me some really small Qi receiver coils, for which there is a really small reference board from TI (using the BQ51050B, which also acts as a charger). This coil is 26mm in diameter- and the reference PCB just 5x5mm. I think my PCB will be a little bit larger since I use the QFN package and 0603/0805 SMD parts.
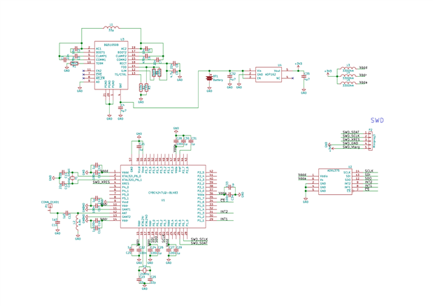
So the BQ51050B gives me a Qi power receiver and charger. Next in the line is a ultra-low-power LDO, the ADP162. These two chips form the complete power management. Apart from them only the PSoC4BLE (a CY8C4247LQI-BL483 in QFN56 package) and the ADXL375 is needed. Most of the passives are for decoupling, the PSoC4 needs two crystals, and the antenna circuit is just a capacitor, and inductor and a PCB trace. I'm curious to see how small I can make the PCB. When its finished, I will ask Cypress to verify it (esp. the PSoC4 footprint an the PCB antenna). Depending on how fast I can finish the PCB I need to decide where to. With enough time I might send it to a chinese factory, which will be really cheap. When I'm late, I'M thinking of using Würth (WEDirekt) again - they are about 8 times as expensive but much faster (to bad they are not sponsoring this contest too
.
Here the schematic:
As my "plan B" I might be able to use a (yet to-be-announced) EZ-BLE PRoC module from Cypress. These are small BLE modules, about 1x1cm in size, with a PRoC BLE chip on the (basically a PSoC4 chip with no configurable digital logic), all passives and an antenna. I would use it with the ADXL375 module board on a small carrier board. This will be larger than my own PCB, but much easier to manufacture.
So thats what happened in the last few weeks. Now the Easter weekend is coming up which means travel with the family. And then there is a business trip. I will try to take part of my stuff with me (at least the BLE Pioneer kit) so I can work on the software side.
