1. Introduction to BQ25570
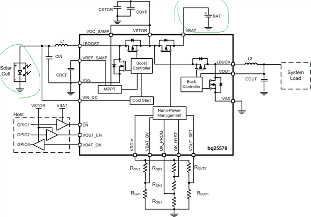
The bq25570 device is specifically designed to efficiently extract microwatts (µW) to milliwatts (mW) of power generated from a variety of high output impedance DC sources like photovoltaic (solar) or thermal electric generators (TEG) without collapsing those sources.The battery management features ensure that a rechargeable battery is not overcharged by this extracted power, with voltage boosted, or depleted beyond safe limits by a system load. In addition to the highly efficient boosting charger, the bq25570 integrates a highly efficient, nano- power buck converter for providing a second power rail to systems such as wireless sensor networks (WSN) which have stringent power and operational demands.
_Proposed area of application
* Energy Storage
- Energy can be Stored to Re-chargeable
Li-ion Batteries, Thin-film Batteries, Super-
capacitors, or Conventional Capacitors
* Programmable Maximum Power Point Tracking
(MPPT)
- Provides Optimal Energy Extraction From a
Variety of Energy Harvesters including Solar Panels,
Thermal and Piezo Electric Generators
From TI websit there is the schemetic to show how the solar panel is attached and how the battery is charged.
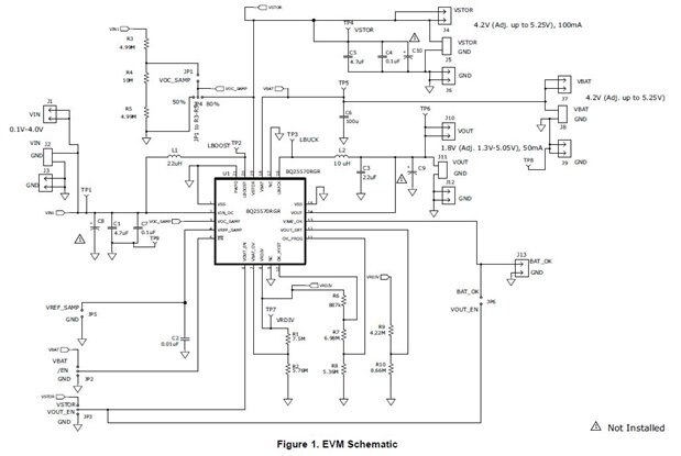
2. BQ25570 EVM board
The shipment of BQ25570 EVM board is used for battery charger evaluation,
the schematic as follows,
The recommended power source shall be high impedance low current power source like solar panel, the power load can be one super capacitor or load resistor.
There are several tests for this board in attached manual, it would provide useful information for the possible application of this bq25570 EVM.
3. Energy harvest application on the design
This chip can be used as energy harvest system in multi-scenery. The draft plan of this design has not considered power supply part. Continuous eternal power via USB cable shall be used throughout the process.
The idea of energy harvest is attractive , especially in remote area when reliable power is not possible or battery replacement is not easy. Solar panel charged battery to power the Alarm-pack would seem good idea, because MPPT and battery charge function are included in single chip of BQ25570.
Up to now, I am not familiar with the performance of the BQ25570, I am not sure whether I would integrated this 25570 EVM board in the design before proper test. I would like to carry out more test and apply bq25570 in the design if there is enough time.




