May 11th : Time Flies When You Are Having Fun
Wow I didn't realise I had lost so much time. So this post is a bit of a catchup to show that I have not been doing completely nothing.
Part of my project will involve measuring the weight of some bread and milk, that's what those cheap scale and load sensors were about a few weeks back.
To get any useful data from my scavenged load sensors I needed to get myself some sort of high precision ATD converter.
Weigh It Up
Meet the ADS1131, a high precision 18 bit analogue to digital converter with an onboard amplifier, it is perfect for load sensor applications (just read the datasheet).
To test out the chip I decided I would give the TI evaluation kit a go, you can check out the ADS1131REF in the photo below.
So it looks like the board is completely decked out with everything you would need to make your own set of scales. One thing it was missing was a normal sized DC power jack, I have a huge tangled box of wall wart transformers but none of them would fit the supplied jack. Not to be deterred I just piggybacked a normal sized jack on top of the original (saves me from using the backwards 9V battery connector). Oh and another thing, when I received the board it stank! I know this is probably the strangest comment to make on a piece of electronic kit, but it did, I had to air out my room. Anyway.. Let's move on, because this thing is actually pretty cool.
Before you measure anything you have to calibrate the sensor, this is easy enough. You just press the CAL button and follow the prompts, by default the calibration weight is set to 1kg. If you need to change the calibration weight like I did you just press the two PARM buttons at the same time to get to the menu. So you don't have to calibrate every time you turn the thing on, you can save the calibration settings into flash memory. To do this the datasheet tells you to look for instructions in section 3.4.1, don't listen to it, it's tricking you, look in section 2.4.1 instead.. Or just listen to me, enter the menu after calibrating the sensor (press both PARM buttons) scroll right untill you find the "SAVE?" screen, now hit ENT. Simple..
So the next thing to do is get the evaluation kit talking with the rest of my little network, but for now I have some other things to show you..
Eagle Goes 3D
I have played with eagle in the past, it is a very powerful piece of kit and the free version has always let me do what I want.
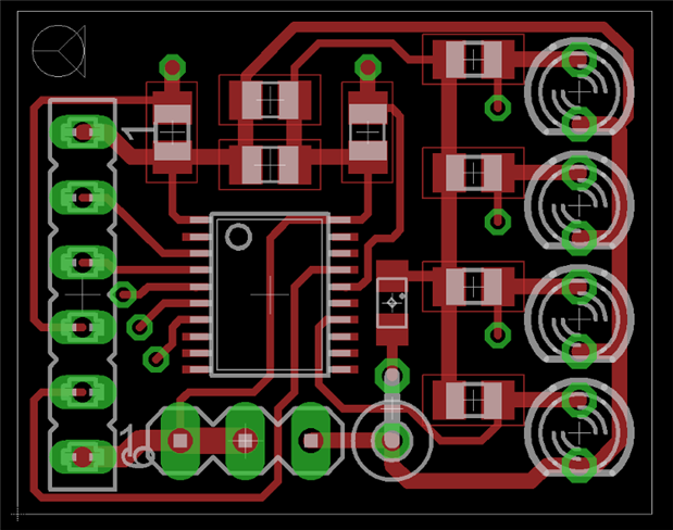
My first board design for my Bread & Butter project is the control board for my clever containers. It is just an MSP430G2553 with a programming header and four points to wire up the LDRs which will detect the level of the goods in the containers. In the images below the LDRs show up as LEDs, I couldn't find an LDR device in eagle so I just used something with adequately spaced holes.
To generate the 3D image I used eagle3D and POV-Ray, once you get the hang of it it is really easy to use, and it generates some really nice 3D images.
OK I seem to be having all sorts of trouble with the editor crashing and my pictures disappearing at the moment, so I might come back and try again tomorrow.
Cheers!



