State of the Wireless Nation
As demonstrated, with all of the devices tested and working including the beaglebone and Raspberry Pi I've been working on the PCB design.
This first involves the schematic capture of the design.
Since I've had limited exposure to EAGLE some of these tasks will take me longer than normal as I become accustomed to its quirks.
For the quality that I require I use a reiterative process that improves the outcome.
Irrespective of any EDA or PCB CAD package I've always needed to create my own parts libraries to augment the standard and user contributed libraries.
This is no different with EAGLE. I've noticed inconsistencies between the parts designs and I will need to address for a und
One such inconsistency is the component overlay artwork. Each part author appears to take a different approach.
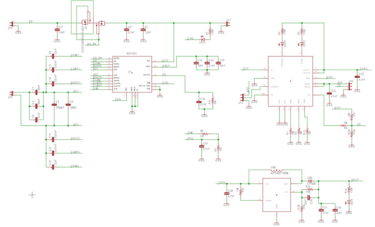
With my intial rough import of parts, I've created a .sch file to contains all three design sections.
- Qi Receiver
- Li-Ion Battery Charger with DPPM
- Output switching power supply.
Each section can be treated individually and connected to each other.
Attached is a rough schematic. They are all on the same schematic sheet to cater for the limitation of the Freeware version of EAGLE.
Zoom in on it for a better view. I tried attaching the file but the system complained about its content type.
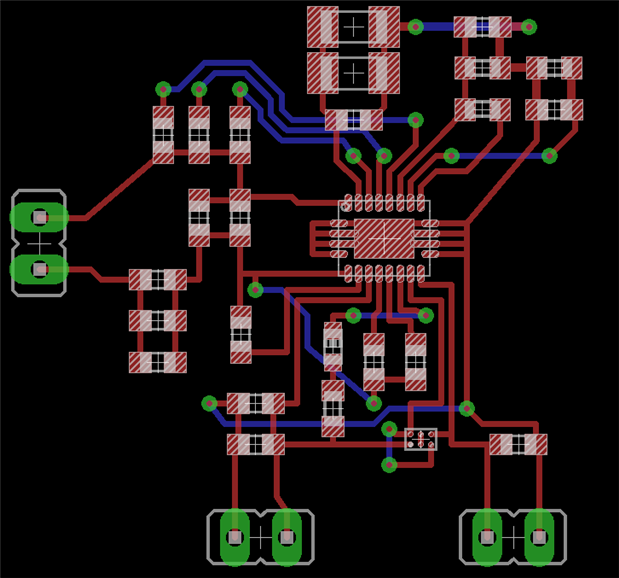
From this I've produced several rough PCB layouts.
They are in the order Qi Receiver, Li-Ion Battery Charger and Output Power Supply.
For the Li-Ion Battery Charger I let the Autorouter run after setting down some manual routes to see what it could come up with.
It looks a bit odd and requires some tuning.
The QI Receiver and Output Power supply looks good. They are based upon their Evaluation boards and application notes.
The spacings seem good for all.
Even though the Output power supply fits onto a single side pcb it requires an accompanying ground layer plane to constrain EMI.
This has to be layer distance equivalent to a 6 layer board or less.
Similar is applicable to the Qi receiver. It also requires the ground plane to dissipate heat.
These sub-PCBs will be joined up together to form a single PCB
When I am happy with the trial layout fatten the PCB tracks where applicable.
To do this I will employ advanced features such as area fills to complete the PCB design.
More Battery Options
I've also obtained a flat pack Li-Ion battery for the QiKi beaglebone underpants.
This is to enable both battery and pcb to fit into the prototype underpants casing.
The charging rates require adjustment due to its different capacity.




