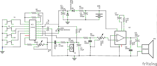
After studying the Velleman MK171 Voice Changer kit that I assembled in a previous video, I wanted to play around with some elements of the circuit to see if I could customize it. In this video, I'll walk through the circuit schematic and explain how the voice changer works before replicating the design on breadboard, then soldering it to protoboard.
PARTS/TOOLS:
https://www.newark.com/nexperia/bzx79-c3v0-133/zener-single-diode-3-v-500-mw/dp/96K7357
https://www.newark.com/multicomp-pro/mp001193/driver-type-miniature/dp/07WX1236
https://www.newark.com/te-connectivity/lr0204f4k7/res-metal-film-4k7-1-200v-axial/dp/95W7764
https://www.newark.com/multicomp-pro/mcfyu6104z6/ceramic-capacitor-0-1uf-50v-y5v/dp/97K4396
https://www.newark.com/dialight/521-9240f/led-red-t-1-3-4-5mm-6-3mcd/dp/30K0568?st=led
https://www.newark.com/multicomp-pro/mcnp16v475m5x11/aluminum-electrolytic-capacitor/dp/13M5152
https://www.newark.com/panasonic/eea-fc1e100/aluminum-electrolytic-capacitor/dp/49W4526
https://www.newark.com/panasonic/eca-1cm101b/aluminum-electrolytic-capacitor/dp/48W7597
https://www.newark.com/multicomp-pro/mcgpr16v226m5x11/aluminum-electrolytic-capacitor/dp/70K9672
https://www.newark.com/bourns/3362p-1-473lf/trimmer-pot-47k-1turn-th/dp/06X9089
https://www.newark.com/multicomp/mf25-47k/through-hole-metal-film-resistor/dp/38K5356
https://www.newark.com/multicomp/mf12-10k/through-hole-metal-film-resistor/dp/38K5401
https://www.newark.com/multicomp-pro/mcf-0-5w-1k2/carbon-film-resistor-1-2kohm-500mw/dp/38K0265
https://www.newark.com/bourns/93r1a-r22-a05l/track-resistance-100ohm/dp/30AC6062
https://www.newark.com/multicomp-pro/mcmf0w4ff100ja50/metal-film-resistor-10-ohm-250mw/dp/58K3794
https://www.newark.com/multicomp-pro/mccfr0w8j0331a20/carbon-film-resistor-330-ohm-125mw/dp/58K5112
https://www.newark.com/te-connectivity/lr0204f100k/res-metal-film-100k-1-200v-axial/dp/95W7697
https://www.newark.com/texas-instruments/lm386n-1-nopb/audio-power-amplifier-class-ab/dp/41K5102
The HT8950A is unavailable at this time
RESOURCES:
Circuit schematic:

