In an early blog entry I described my PIR activated Kitchen lighting system (Kitchen lighting system - take 2 ). The lights have been up and operating for over a year, and I could not be happier with the results (I know my wife loves it and would prefer that I don't change anything), but I am an engineer and I find it difficult to let anything be (there must be a way to make it better).
The current setup is designed around a series of light pucks that I have modified to be externally powered and controlled via an I2C bus. This configuration is controlled by a master controller (on top of the cabinets, over the microwave oven) that is monitoring a PIR sensor (https://www.sparkfun.com/products/13968 - mounted under the cabinets, in the corner of the counter space). The light pucks provide a daisy-chained path of power/control to the next puck in the series. The master puck has a USB power supply (5V, 1A wall wort) attached and applies power two the strings (3 light on one side, 2 on the other).
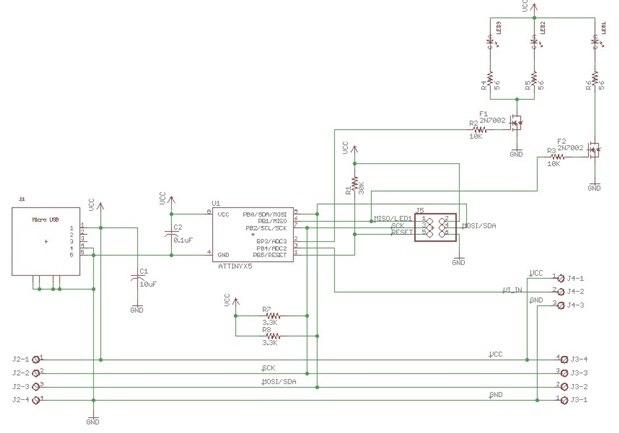
Here is the existing hardware and schematics:
Currently the master and slaves use the same board, but are populated differently based on the intended functionality (i.e. No LEDs on the master, no USB or 3 screw terminal strip on the slaves).
Moving towards Phase 2, I intend to move the master to a new PCB, in order to support some of the added functionality. Here is a partial list of the changes/features that I plan for the master:
- Built-in PIR sensor.
- Ambient light sensing (daylighting).
- Real-time clock (day/night determination).
- Wireless transceiver (RFM69HCW) to communicate to other masters or unattached slaves.
- I2C master.
- New 'end of interval' warning sequence (dim/flash).
- New case style - open lens to increase brightness (or clear lens).
- Move from ATtiny to ATmega processor (more pins).
For the slave node, I have the following plans/features:
- New case style - open lens to increase brightness (or clear lens)
- I2C powered slave
On the current design, I noticed that the light intensity was decreased by almost 50% by the defused lens. I plan to 3D print some new, clearer lens as well as a reflector body (to apply reflective mylar) to help direct as much light as possible to surface below.
Speaking of light intensities, I did some simple light measurements in the kitchen, over several different light conditions (morning, afternoon and evening) to better understand the effectivity of my current lighting system. These measurements were taken below each of the under cabinet lights (approximately 18 inches away from the light) with four conditions (0 - ambient light, 1 - under cabinet lights only, 2 - overhead lights (LEDs) and 3 - all lights on). The lights are numbered 1-5, starting in the left-hand corner, moving across the range and to the right-hand side of the picture above. Note: The kitchen area does not have any direct windows, but is near the dining nook area which has a north facing windows. Also, all lighting is filtered by multiple mature oak trees.
In the above graphs, the majority of the light at the work surfaces, is due to the overhead lights. This does not show the full value of the under cabinet lights, as shadowing does occur while working at these positions (I purposely avoided shadowing of the light sensor during taking these measurements, but maybe I need to repeat these measurements while taking a uniform position, casting a shadow on the light meter?).
My goals for this project.
1) Qualify PIR motion detection by available light and/or time of day, i.e. don't add light if it is not really necessary. (Ambient light sensing and RTC)
2) Make light puck lighting more efficient and also adjustable, to add only the necessary amount of light. (Ambient light sensing and new case style)
3) Build a remote controlled, A/C mains switch to embed into the microwave oven to control its under unit lighting (or add a small transformer and a stripped down light puck). (Wireless transceiver - RFM69HCW)
4) Add a visible 'end of period' signal (flash or slowly decreasing light level) to signal the user so that you can create some motion to re-trigger the interval.
5) Add a simple way to make the system operate exactly like it does now so that I don't upset my wife, as she is perfectly happy with the system as it is now.
This is beginning to get a little exciting as I love having a new project to work on.
Gene







Top Comments