Previous post in the sequence:
Walky the Biped Robot - The prequel
Walky the Biped Robot - Power pack
Walky the Biped Robot - Oops, Walky has an accident!
Walky the Biped Robot - A new hope (actually a new body and battery)
Walky the Biped Robot - WalkyII gets some eyes.
Walky the Biped Robot - WalkyII gets his legs
Life has gotten a little hectic lately.... I have shipped out three jobs and I am wrapping one up right now (I am working with a 19 year old super genius). I also have one job in the backlog that I need to quote, plus a running commitment with a client that is ramping up for his busy season. Not to mention a few trips on the horizon and our daughter coming into town for a quick visit tomorrow (actually, us driving up to Austin to bring her to San Antonio). Right now, I am stealing away for a couple of hours to start the final step of my project14 entry, building the new controller for WalkyII. Yesterday, I assembled the new controller board and I was test fitting it on to its rightful place atop WalkyII, when I noticed a slight dependency. The power pins that I used to power WalkyII through its first steps did not seem to match the position on the new controller that was marked '+5V'. Oh no, I must have flipped the connector to the power pack! Sure enough, I mistakenly used the top side pin out, versus the entry from the bottom of the board. But wait, there is a quick fix, I can install the controller board flipped on to its back (re-populating all the connectors) and correct the pin-outs.
Here are the two board side-by-side. The board to the left is the initial board, assembled as designed and the 'flipped' board on the right (assembled to work). While not a perfect solution, it is something that I can live with. Besides, I am running out of time to re-design, re-order and re-build, prior to the end of this contest. I still have some programming and debugging to do, so I will have to make this work.
Working from the top down, on the 'flipped' board (right side board), here are the connections to WalkyII:
1) A stacking, 6-pin connector - This connector plugs into the power pack, providing 5V, 3.3V and either serial (UART) or I2C communications.
2) A right angle 4x3 header - This is used to plug in, up to 4 servos. Only two of these will be used on WalkyII. The other two are for a future design with two servos per leg which I have always wanted to try.
3) A 3-pin header - This is WalkyII's rear mounted I/R distance sensor. This sensor will allow WalkyII to know when it is safe to move in reverse (i.e. not near an object or the edge of the table.
4) A right angle 3x2 header (left side) - This is the ISP connector to reprogram the ATMEGA328PB microprocessor. (This connector was not flipped as it would alter the connection to the programming adapter (pins swapped side-to-side).
5) A 4-pin header - This is used to plug in the R/C receiver, supplying power (+5V) and returning the two PWM outputs that would normally control servos. These inputs will me used to supply directional commands to WalkyII.
6) A 3-pin header - This is WalkyII's front mounted I/R distance sensor. This sensor will allow WalkyII to know when it is safe to move forward(i.e. not near an object or the edge of the table.
The flipped board now fits correctly on top of WalkyII.
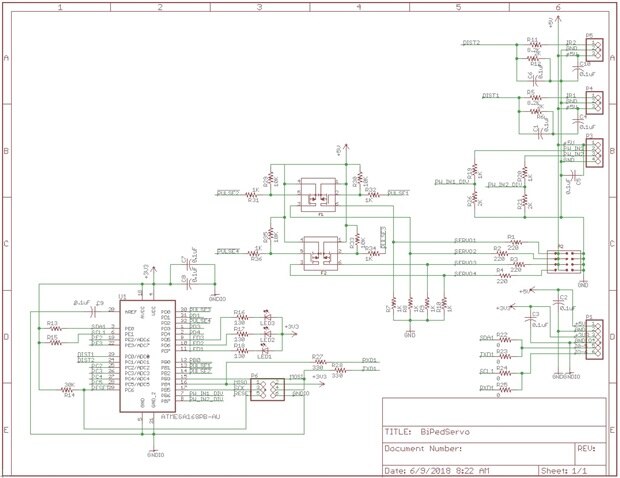
Above are the schematic and layout views for WalkyII (un-revisied) controller board.
The firmware still needs to be designed. I will post this once I have the code written and debugged.
Thanks for reading along.
Gene





Top Comments