Introduction
In the previous blog I introduced the UBX117 stator earth fault relay and the issues that had been found with a couple that I had previously tested on a site.
Repairing a Generator Stator Earth Fault Relay - Part 1
With no obvious signs of the fault, this part of the blog moves on to tracing out the PCB and resolving the issue. I have also improved a little on the test methodology for the post repair tests of the relays.
PCB Track Tracing and Schematic
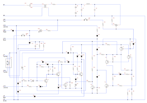
I started out by creating a CAD drawing of the component placement on the PCB and give each component and identification number, from this I add the PCB tracks to link the components together.
Believe it or not, this mess does help my little brain in coming out with a schematic for the relay. First it goes on to paper, and then I can mark this off as I go through drawing out the circuit on the computer.
I end up with the following schematic drawn out in CAD and a components list.
There are a few elements around the relay that look like potential issues from the visual inspection in the previous blog. One of these were the two polyester film capacitors located underneath the transformer. From the PCB layout, they are identified as C6, a 0.22uF capacitor and C7, a 0.1uF capacitor.
C6 looks to be part of an RC network driving the base of T8 that in turn switches T9 that activates the trip relay. This looks like it is forming the time delay for the trip operation, so removal and bench testing of that capacitor may reveal the issue with the time delay fault. The other giveaway is that R29 is a parallel combination of resistors, one of which is mounted in pins for easy replacement / adjustment, and suggests this may be a calibration point for the time delay element.
C7 looks to be forming part of a snubber circuit for the thyristor that latches the trip relay. Whilst not specifically part of the pickup or delay elements of the circuit, it could be the answer to the sporadic behaviour throughout the operating range of one of the relays. This too is a candidate for removal and bench testing.
The earth fault signal, is fed into the circuit via the transformer and C1 and C2 look like they are part of a filter in combination with the inductor L1. Given the age of the relay, I will probably replace them but I don't think they would affect the trip level. The three Siemens cellulose acetate capacitors seem to be awkward to get hold of. I did manage to find equivalents in polyester film which will be used as an alternative. Two of them sit on the 18V tripping supply and likely provide a smoothing function.
I cannot quite get my head around C3 and where it falls within the time delay / trip latching function of the relay. I may need to go back and review the PCB to ensure that I have not made any mistakes. I think that C4 is providing a smoothing function for the tripping supply. C5 I am again not sure about, this may be another error in the PCB, that I will need to take anther look at. The schematic isn't laid out properly and could do with being revised, to follow better circuit conventions, that would make it easier for me to understand.
The trip level seems to be formed from potential dividers based around the variable resistor VR1, R4 and R9 that drive the base of T1, that in turn drives the base of T2, through a further potential divider of R6, R5, R2 and R3. R3 has the same set up as R29, being a parallel combination with one of the resistors mounted on pins for easy modification and suggest a calibration point for the trip level. Whilst VR1 is a weak point, protection relays are usually set during commissioning and then left, so should not be subject to mechanical wear.
The trip relay RL1, is an interesting item, in that it has two operating coils embedded in it. One coil appears to be operated by the pickup / delay circuit whilst the second coil appears to be forming the latching function of the relay. The choice of two supplies, 24 V for the relay and 18 V for the tripping function, is an interesting option and certainly is not what I am used to from more modern protection systems that have a single battery backed up power supply.
Component Testing
The capacitors were removed from the relays so that they could be tested on the bench with an LCR meter.
Out of all of the capacitors removed, only one capacitor tested out of tolerance. This was C5 on the first relay. There were some difference in the values measured between the Applent and Voltcraft LCR meters, especially when looking at the ESR values. Presumably the measurement methodology is a little different between them. On the first relay, I decided to replace all of the capacitors, but on the second I only replaced the polyester film capacitors and left the cellulose ones in place.
Testing Improvements
Alongside the capacitor replacement, I made an improvement to using crocodile clips for the test connections onto the relay. There were some spare rack components available for the protection relay, so I fitted a pair of edge connectors into a case and wired the relevant connections for testing the relay to standard 4mm safety sockets. I could then use standard test leads to make the connections between the relay and the test apparatus. I made a drawing up, so I do not forget the layout of the test adapter.
I have made the test adapter compatible with the UBX relay I am testing and USX relays, that have a similar physical layout to the UBX relays. Here is what it looks like in use with the test set.
With capacitors replaced, it was time to take another set of readings. All the readings taken were made initially at the 12% setting as this is the end of the potentiometer, which will be constant. Using a midway setting leaves a potential for error as the potentiometer will be difficult to set in the same place every time.
Pickup and Timing Calibration
With the relays operating in a stable manner, both the pickup level and the trip time can then be calibrated. This is achieved by altering the parallel resistance values on R2 for the pickup and R29 for the delay. I created calibration plots for both of these to allow the desired resistance to be selected and then calculated the appropriate parallel resistor values. As the delay time is consistent across both relays I will show that one first.
The plot shows the nominal line of the overall resistance value against the measured delay time. This plot is based upon actual measurement data of the relays. As the capacitors have a 10 % tolerance I have also plotted these boundary points on the graph. As I know the original resistance and the trip delay line, I can plot this on the graph. It comes out just below the nominal plot line. So to get a 500 ms delay for this relay, I can add in a vertical line from 500 ms and come across just below the nominal plot line to obtain an overall resistance value for this particular relay.
Using the existing 98 kOhm resistor installed, I remove the parallel 3.43 MOhm resistor and replace this with a parallel combination to get be closer to the 73.5 KOhm value to give the 500 ms delay. Unfortunately, I do not have a very good selection of high value resistors and I end up with the 98 kOhm in parallel with an 82.3 kOhm and 84.4 kOhm resistor to give me an overall resistance go 79.3 kOhm, plotting this back on the graph, gives me an expected delay in the region of 540 ms, which will be just within tolerance. As the first relay has a delay time already within the tolerance band, no adjustment was made to this relay.
A calibration plot was made in the same manner for the pickup voltage.
Excel has a handy feature for line plots that allows the plot line to be extended beyond the actual data, and I used this feature instead of carrying out multiple tests. On the first relay, the terminal posts next to the calibration resistors is linked out and this produces a different calibration plot. The link is in series with the R2 / R3 resistor combination and in relay 2 it is replaced with a 3.3 kOhm resistor that increases the base voltage of T1.
From the graphs, for the first relay the desired overall resistance for the pickup is 2.13 kOhms, and for the second it is 1.6 kOhms. The effect of the extra resistor in relay 2, showing that a lower calibration resistance is required to maintain the same pickup voltage.
The same process is adopted for the calibration and I select suitable resistors to install in parallel to give the overall resistance. The difference being this time that I have a better selection of resistor values and can therefore get closer to the required resistance.
The table below shows a summary of the tests carried out on the relays, compared to the 'new' relay obtained as a reference.
A significant improvement can be seen comparing the calibrated test results against the initial test results for relay 2. Whilst relay 1 is back in tolerance, this has been achieved with a slight increase in the pickup level against the nominal value. Both trip delay times could be further reduced if required by further reduction in the calibration resistance.
Conclusions
It has been possible to carryout a repair and recalibration of both of these relays in order to bring them back within operational tolerances. I could have achieved tighter tolerances if I had a wider selection of appropriate resistors in my stock.
Other than finding one capacitor out of specification, no specific faults that would cause an incorrect pickup level or time delay were found. The unstable operation of the initial relay has still not been attributed a root cause. There is a possibility that when installed new, the capacitors were at one end of their tolerance limits and as time has gone on, their values have drifted enough to alter the operation of the relays, but still remain within their own tolerance specification.
It would be beneficial to take a another look at the schematic and review it against the PCB. I should also get around to carrying out a redraw to see if I can get it closer to more conventional component layout and improve my understanding of the circuit.













Top Comments