![]() | Enter Your Electronics & Design Project for a chance to win a $200 shopping cart! Back to homepage![]() | Project14 Home |
| Monthly Themes | ||
| Monthly Theme Poll |
ARDUINO BLUETOOTH HEARTBEAT
MONITORING SYSTEM
Part 1: Introduction
Part 2: Hardware
Part 3: Software
Part 4: Interfacing
Part 5: Conclusion
Part 1: Introduction
A pulse wave is a change in the volume of a blood vessel that occurs when the heart pumps blood, and a detector that monitors this volume change is called a pulse sensor. Heart rate can be measured in many different ways. The figure below shows the different ways of measuring the heart rate.
The two most common techniques are electrical and optical methods. In principle the heartbeat sensor is based on the principle of photoplethysmography, whereby the heart rate is measured by sensing the changes in blood flow through the index finger. The flow of blood volume is decided by the rate of heart pulses and since light is absorbed by the blood, the signals are equivalent to the heartbeat pulses. There are two types of photoplethysmography:
Transmission : Light emitted from the light-emitting device is transmitted through any vascular region of the body like the earlobe and received by the detector.
Reflection : Light emitted from the light-emitting device is reflected by the regions.
The below image illustrates how these two methods are applied.
A plot for this change recorded against time is named as photoplethysmographic (PPG) waveform.
Generally, by looking at the period of fluctuation from the waveform obtained by measurements of the pulse wave sensor and observing the pulsation (variation) using the heart rate along with both red and infrared waves, it is possible to measure the arterial blood oxygen saturation (SpO2). Now let's look into how the heartbeat sensor works. The basic heartbeat sensor consists of a light-emitting diode and a light detecting sensor. The heartbeat pulse cause a variation in the flow of blood to different regions of the body. When tissue is illuminated with the light source, i.e. light emitted by the led, it either reflects or transmits the light. Some of the lights is absorbed by the blood and the transmitted or the reflected light is received by the light detector. The amount of light absorbed depends on the blood volume in that tissue. The detector output is in the form of the electrical signal and is proportional to the heartbeat rate, as shown in the above figure.
This signal is a DC signal relating to the tissues and the blood volume and the AC component synchronous with the heartbeat and caused by pulsatile changes in the arterial blood volume is superimposed on the DC signal. We will later look into more details of the pulse sensor in Part 2.
Part 2: Hardware
The main sensor that we will be using in this project, is the pulse sensor. Before going further, let's look into the details of this pulse sensor. Below is the figure of the pulse sensor
| Front view of the pulse sensor | Rear view of the pulse sensor |
|---|---|
![]() | ![]() |
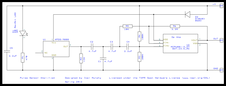
And below is the schematic of the pulse sensor
The schematic and PCB file is open source and can be downloaded from here. To explain more on the pulse sensor, on the front of the sensor is the heart logo. This is the side that makes contact with the skin. On the front, you see a small round hole, which is where the LED shines through from the back, and there is also a little square just under the LED. The square is an ambient light sensor, similar to the one used in laptops, tablets, and cellphones, to adjust the screen's brightness in different light conditions. The LED shines a light into the fingertip or other capillary tissue and the sensor reads the light that bounces back. The back of the sensor is where the rest of the parts are mounted. That's a very brief idea of the pulse sensor. This sensor can be directly connected to Arduino or any other microcontroller. This sensor comes with three pins. The figure shows the name of each pins.
And the spec of the sensor is as shown in the table below
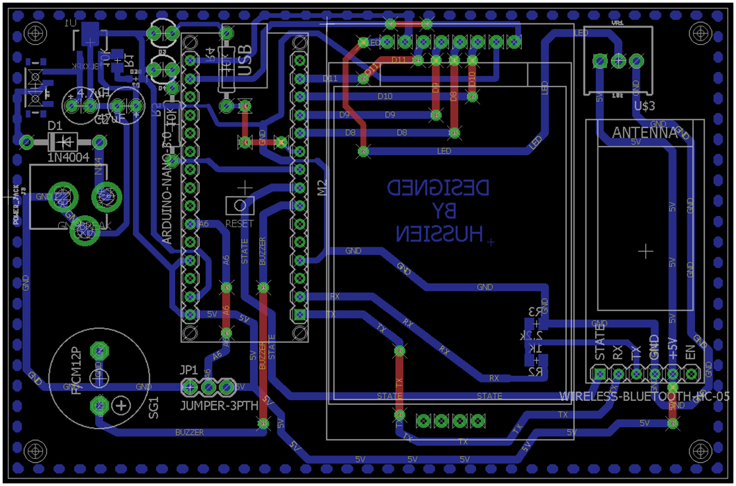
That's about the pulse sensor. Next, we shall see our next component/device which is the microcontroller. For this project, i have decided to use the Arduino Nano. The reason for me to choose this model is due to its small form factor. The figure below shows the image of the Arduino Nano and its corresponding pin.
We will like to display the heartbeat in a cool way, hence decided to use the 1.44" tft display and their respective pin layout.
And the next device/component that we would like to see is the Bluetooth device. We would like to send the data from the pulse sensor to mobile devices. The type of bluetooth devices which we have decided to use is the HC05. The figure illustrates the HC05
Part 3: Software
In this part, we shall look into the software that we use to build our project. Definitely we use the Arduino IDE, and apart from that, we shall use other software as well. Firstly we would like to calibrate our sensor. For this, we will use the sample code and view it in the serial monitor. First step is to ensure that we have installed the pulse sensor library. If not installed yet, please follow the steps below
Once the library is installed as shown in figure above, we can try to run the first example as shown in the figure below
As can be seen from the figure above there are a lot of examples provided within the library. The image below shows a better view of the examples
We will first run the "Getting_BPM_to_Monitor". Below is the snapshot of the code.
Basically, the code is from the pulse sensor example. The pin number for the pulse wire is changed from A0 to A6 to suit our design. Next, we upload the code to the board and see the serial output.
And the video below shows the heartbeat in the serial plotter.
The default threshold value is 500. And it can be changed to suit our sensor based on the reading we get through the serial monitor. Next, we shall move on to design the display for the TFT display. As we have seen in part 3, we are using a 1.44" TFT display. In order to get this running, we will be using the Adafruit_GFX.h and TFT_ILI9163C.h library. And to test that our display is working fine and wired properly we will try to run the sample code as shown below
1 2 3 4 5 6 7 8 9 10 11 12 13 14 15 16 17 18 19 20 21 22 23 24 25 26 27 28 29 30 31 32 33 34 35 36 37 38 39 40 41 42 43 44 45 46 47 48 49 50 51 52 53 54 55 56 57 58 59 60 61 62 63 64 65 66 67 68 69 70 71 72 73 74 75 76 77 78 79 80 81 82 83 84 85 86 87 88 89 90 91 92 93 94 95 96 97 98 99 100 101 102 103 104 105 106 107 108 109 110 111 112 113 114 115 116 117 118 119 120 121 122 123 124 125 126 127 128 129 130 131 132 133 134 135 136 137 138 139 140 141 142 143 144 145 146 147 148 149 150 151 152 153 154 155 156 157 158 159 160 161 162 163 164 165 166 167 168 169 170 171 172 173 174 175 176 177 178 179 180 181 182 183 184 185 186 187 188 189 190 191 192 193 194 195 196 197 198 199 200 201 202 203 204 205 206 207 208 209 210 211 212 213 214 215 216 217 218 219 220 221 222 223 224 225 226 227 228 229 230 231 232 233 234 235 236 237 238 239 240 241 242 243 244 245 246 247 248 249 250 251 252 253 254 255 256 257 258 259 260 261 262 263 264 265 266 267 268 269 270 271 272 273 274 275 276 277 278 279 280 281 282 283 284 285 286 287 288 289 290 291 292 293 294 295 296 297 298 299 300 301 302 303 304 305 306 307 308 309 310 311 312 313 314 315 316 317 318 319 320 321 322 323 324 325 326 327 328 329 330 331 332 333 334 335 336 337 338 339 340 341 342 343 344 345 346 347 348 349 350 351 352 353 354 355 356 357 358 359 360 361 362 363 364 365 | /*************************************************** This is our GFX example for the Adafruit ILI9341 Breakout and Shield ----> http://www.adafruit.com/products/1651 Check out the links above for our tutorials and wiring diagrams These displays use SPI to communicate, |
Once the code is successfully compiled and uploaded to our board, the display should display as shown in the video below
Next, we shall move on to design the display which portrays the heartbeat on the TFT LCD. For this project, we will display the same value which is displayed in the serial monitor on the screen.
In this part, we shall see how to integrate the software and the hardware which we have developed previously and of course with some modification. Below is the video of the result of the interfacing between the hardware and the software.
Part 5: Conclusion
Currently, this is the progress of this project. As for the Bluetooth part, I am still working on it and will update it the soonest time. Hope you enjoy this blog.
Thank you.































