![]() | Enter Your Electronics & Design Project for Your Chance to Win a Fog Machine and a $100 Shopping Cart! | Project14 Home |
| Monthly Themes | ||
| Monthly Theme Poll |
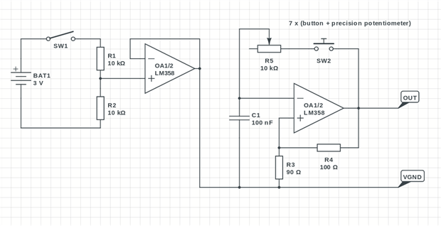
The basic idea was to create simple electronic music instrument which based on analog electronic. Below is schematic of this device:

It is an astable multivibrator based on 1/2 of LM358 op amp. Second part of LM358 was used to create virtual ground. Here is equation for output frequency of op amp:
f=1/(2 * R5 * C1 * ln (1+B/1-B))
where
B=(R3/(R4+R3))
When we choose value of R3 equal to 0.9 of R4 then equation for output frequency have following form:
f=1/(2 * R5 * C1)
Here are list of music notes and corresponding values of resistors:
| Music note | Frequency [Hz] | Resistance [Ohm] |
|---|---|---|
| C5 | 523 | 9560 |
| D5 | 587 | 8517 |
| E5 | 659 | 7587 |
| F5 | 698 | 7163 |
| G5 | 784 | 6377 |
| A5 | 880 | 5681 |
| B5 | 988 | 5060 |
Device is powered by single 3V battery and could be connected by mini-jack cable to portable speaker. Buttons are placed in roller made from paper. PCB could be placed inside this roller.
Here is video of first run:
As further steps in improvements it is possible to create polyphonic musical instrument by using for each music note separate op amp.



Top Comments
-
14rhb
-
Cancel
-
Vote Up
+3
Vote Down
-
-
Sign in to reply
-
More
-
Cancel
Comment-
14rhb
-
Cancel
-
Vote Up
+3
Vote Down
-
-
Sign in to reply
-
More
-
Cancel
Children