![]() | Enter Your Electronics & Design Project for Your Chance to Win a Grand Prize for the most inspiring project or a $100 Shopping Cart! | Project14 Home |
| Monthly Themes | ||
| Monthly Theme Poll |
Where did the summer go......
Hard to believe that I started to think about this project 3 weeks ago and haven't made much progress yet. Most of the time has been spent dealing with family issues, but those have to take priority in life. Hopefully there won't be too many bumps in the road as there are only 3 more weeks left in the contest.
Some equipment issues:
The Daystar Irradiance meter that I am using as a reference had a bad power switch that I needed to repair. The PCB mounted slide switch had intermittent contact issues. Luckily, I had recently roadtested a Tenma Desoldering Station (https://www.newark.com/tenma/21-19700/vacuum-desoldering-station/dp/96Y0399?st=tenma%2021-19700) and once I had a replacement switch, it only took a few minutes to repair.
I hadn't used my Velleman K8200 3D printer for a few months and my extrusion head jammed when I tried a test print. Not sure what happened but the filament melted and expanded in the hotend isolator guide and I was unsuccessful in my attempt to clear the filament from the guide. I was able to get a replacement guide from Velleman but the test prints have been awful since I replaced it. I have a suspicion that all the PLA filament that I have on hand has degraded (seems to be more brittle). I'll get a new spool of filament this weekend but in the meantime I'm going to mockup a project case the old fashioned way - with foam board, hot glue, and an xacto knife. Hopefully, I'll be able to visualize any changes I want to make before committing hours to a 3D print.
Project Case Mockup:
Here's my initial attempt. It is 6" x 8" x 1" (W x H x D). Seems a bit large, so I'll probably shrink it after I locate all of the components.
Haven't decided whether or not to include a display. The 4 solar cells are inset at the top. The lower area is for indicators, switches and maybe a display. Jacks and/or connectors would be on the top or bottom side (probably bottom). Since this will be outdoors it will need to be reasonably watertight. And I need to figure out how to attach it to the panel racking so that the cells are in the same plane as the panels.
Reference Cell characterization:
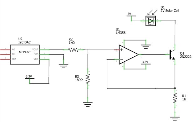
I need to characterize the solar cell that I will be using as the irradiance sensor so that I get a reasonable correlation to the Daystar meter. I am going to build a V-I test circuit that will allow me to quickly generate the V-I curves for different irradiance levels. Since I am only characterizing single cells, I can limit the range that is required by the circuit. I am going to use a simple opamp current sink that will be controlled via an I2C DAC driven by a microcontroller (probably an 8266 so that I can measure the load voltage with its ADC and also send the data to a remote logger). The circuit should have lots of margin since I am only looking for 2V @ 200mA.



