Pas Home - Index
This week the winter really begins to be felt in Quebec. With an outside temperature of 10 degrees Celsius my heating system must operate efficiently and with high availability. In a previous blog,Pas Home / 1-wire vs Tektronix oscilloscope,
I present the problems in my DS18B20+ sensor network. Thanks to the oscilloscope win I could really see the problem and find a good solution. After several days of testing witout error I finally chose the simplest solution, replace the resistor of 4.7k to 1.5k.
Cette semaine l'hiver commence vraiment a se faire sentir au Québec. Avec une température extérieur de 10 degrés Celsius mon système de chauffage doit fonctionner efficacement et avec une grande disponibilité. Dans un blog précédent, Pas Home / 1-wire vs Tektronix oscilloscope, j'avais présenter les problèmes de mon réseau de capteur DS18B20+. Grâce a l'oscilloscope gagner j'ai put vraiment voir le problème et trouver de bonne solution. Après plusieurs jours de test sans erreur j'ai finalement choisi la solution la plus simple, remplacer la résistance de 4.7k par une de 1.5k.
In summary / En résumé
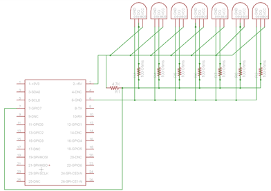
My original circuit diagram with communication problems and really bad point of connection between sensors.
Schéma de mon circuit original avec problème de communication et un point connexion vraiment mauvaise entre les capteurs
Some possible solution / Quelque solution possible
Use a level shitcher to convert 5.5v to 3.3v
Utiliser un level shitcher pour convertir le 5.5v à 3.3v
Use DS2482S-800+ chip to convert 1wire to i2c and isolate each captor
Chosen solution / Solution choisie
I chose this solution because it is the easiest way requires no software modification.
J'ai choisie cette solution car c'est la plus simple est demande aucune modification logiciel.
Modification made / Modification effectué
1- Remove the 100 ohm resistors which change absolutely nothing and remake the junction of different sensor that connects it all together.
1- Supprimer les résistances de 100 ohm qui ne changeais absolument rient et refaire la jonction des différents capteur qui ce connecte tous ensemble.
I use some proto board where I solder terminal on power or ground header. Cut the board and put some hot glue
2- Remake the circuit that connect raspberry pi to the sensor, to change the resistance of 4.7k to 1.5k by but also to use larger terminals that are really easier to connect.
2- Refaire le circuit qui connect les capteur aux raspberry pi, pour changer la résistance de 4.7k par une de 1.5k mais aussi pour utiliser des terminals plus gros qui sont vraiment plus facile a brancher.
New (Using bigger proto board to add led and press button to eventually use to check the heating controller software is working and for quick shutdown Pi)
















