For umbrella project I build my own power supply system.
- solar panel (3V, 80mA)
- storage/battery element (LiPo rechargeable battery from Fuel Tank BoosterPack)
- my own universal solar charger device (based on TI bq255040 )
- TI TLV70433 LDO (3,3V, 150mA)
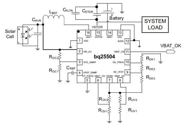
Designed by my universal solar charger is based on TI bq25504
Solar charger parameters are configured by resistors.
- battery over voltage protection value (ROV1, ROV2)
- battery under voltage protection value (RUV1, RUV2)
- battery ok value and battery ok hysteresis value (ROK1, ROK2, ROK3)
Maximum power point tracking value is set on 80%.
Battery thermal shutdown protection value is set on 65”C.
In my solution I configured values:
- over voltage: 4,2V (ROV1=4,5 M ROV2=5,5 M)
- under voltate: 2,8V (RUV1=4,5 M, RUV2= 5,5 M)
- battery ok.: 3,3 V battery ok hysteresis 3,7V (ROK1= 3,4 M, ROK2= 5,5 M, ROK3= 1,1 M)
Bq25504 working like on shematic below:
During choosing rezistors paremeters very helpfull is TI spreadsheet: bq25504_Design_Help_V1_2.ods I used it in my work.
In attachment I share
Bq25504 datasheet, bq25504_Design_Help_V1_2.ods spreadsheet, and TLV ldo datasheet
Lukasz, Poland









Top Comments