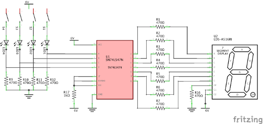
Karen walks through how to use one type of decoder in a circuit, a BCD to 7-segment. While this circuit would typically use a microcontroller to provide the four necessary input signals, Karen’s circuit uses 4 switches to allow the user to manually input the BCD number. This circuit is helpful for practicing counting in binary as well as learning how to drive a 7-segment display. This circuit uses a common-anode 7-segment LED display that is driven by an SN74LS47NSN74LS47N decoder. If you would like to create a circuit using a common-cathode LED display, a 74LS48 decoder could be used and the power would need to be flipped. Not covered in this or the previous episode, but a CMOS CD4543 could be used for driving liquid crystal display (LCD) types.
![]() | ![]() |
Bill of Material:
| Product Name | Manufacturer | Quantity | Buy KitBuy Kit |
|---|---|---|---|
| Slide Switch, SPDT, On-On, 2.54mm, Through Hole | APEM | 4 | Buy NowBuy Now |
| Red LED, Through Hole, 5mm, 20 mA, 2.1 V | LED Technology | 4 | Buy NowBuy Now |
| 7 Segment LED Display, InfoVue, Red, 10 mA, 1.8 V | LUMEX | 1 | Buy NowBuy Now |
| Through Hole Resistor, 1 kohm, 500 mW, ± 1% | TT ELECTRONICS / WELWYN | 1 | Buy NowBuy Now |
| Through Hole Resistor, 470 ohm, 500 mW, ± 5% | VISHAY | 12 | Buy NowBuy Now |
| SN74LS47N-BCD to 7 Segment Decoder / Driver, LS Family, 7 Output, 3.2 mA, 4.75 V to 5.25 V, DIP-16 | TEXAS INSTRUMENTS | 1 | Buy NowBuy Now |
| IC & Component Socket, 16 Contacts, DIP Socket, 2.54 mm | Multicomp | 1 | Buy NowBuy Now |
| Prototype Board, Phenolic, 55 x 40 grid, 1.6 mm, 160 mm, 115 mm | Multicomp | 1 | Buy NowBuy Now |
| Terminal Block, Header, 2.54 mm | MCM | 1 | Buy NowBuy Now |
| BATTERY HOLDER 4 X AA, 6V, w/ switch, wire leads | OSEPP | 1 | Buy NowBuy Now |
| AA battery | Pro-elec | 4 | Buy NowBuy Now |



Top Comments