element14 Community
element14 Community
    Register Log In
  • Site
  • Search
  • Log In Register
  • Community Hub
    Community Hub
    • What's New on element14
    • Feedback and Support
    • Benefits of Membership
    • Personal Blogs
    • Members Area
    • Achievement Levels
  • Learn
    Learn
    • Ask an Expert
    • eBooks
    • element14 presents
    • Learning Center
    • Tech Spotlight
    • STEM Academy
    • Webinars, Training and Events
    • Learning Groups
  • Technologies
    Technologies
    • 3D Printing
    • FPGA
    • Industrial Automation
    • Internet of Things
    • Power & Energy
    • Sensors
    • Technology Groups
  • Challenges & Projects
    Challenges & Projects
    • Design Challenges
    • element14 presents Projects
    • Project14
    • Arduino Projects
    • Raspberry Pi Projects
    • Project Groups
  • Products
    Products
    • Arduino
    • Avnet & Tria Boards Community
    • Dev Tools
    • Manufacturers
    • Multicomp Pro
    • Product Groups
    • Raspberry Pi
    • RoadTests & Reviews
  • About Us
  • Store
    Store
    • Visit Your Store
    • Choose another store...
      • Europe
      •  Austria (German)
      •  Belgium (Dutch, French)
      •  Bulgaria (Bulgarian)
      •  Czech Republic (Czech)
      •  Denmark (Danish)
      •  Estonia (Estonian)
      •  Finland (Finnish)
      •  France (French)
      •  Germany (German)
      •  Hungary (Hungarian)
      •  Ireland
      •  Israel
      •  Italy (Italian)
      •  Latvia (Latvian)
      •  
      •  Lithuania (Lithuanian)
      •  Netherlands (Dutch)
      •  Norway (Norwegian)
      •  Poland (Polish)
      •  Portugal (Portuguese)
      •  Romania (Romanian)
      •  Russia (Russian)
      •  Slovakia (Slovak)
      •  Slovenia (Slovenian)
      •  Spain (Spanish)
      •  Sweden (Swedish)
      •  Switzerland(German, French)
      •  Turkey (Turkish)
      •  United Kingdom
      • Asia Pacific
      •  Australia
      •  China
      •  Hong Kong
      •  India
      • Japan
      •  Korea (Korean)
      •  Malaysia
      •  New Zealand
      •  Philippines
      •  Singapore
      •  Taiwan
      •  Thailand (Thai)
      • Vietnam
      • Americas
      •  Brazil (Portuguese)
      •  Canada
      •  Mexico (Spanish)
      •  United States
      Can't find the country/region you're looking for? Visit our export site or find a local distributor.
  • Translate
  • Profile
  • Settings
Community Hub
Community Hub
Member's Forum RCA Theremin "Clone" using semiconductors ?
  • Blog
  • Forum
  • Documents
  • Quiz
  • Events
  • Leaderboard
  • Polls
  • Files
  • Members
  • Mentions
  • Sub-Groups
  • Tags
  • More
  • Cancel
  • New
Join Community Hub to participate - click to join for free!
Actions
  • Share
  • More
  • Cancel
Forum Thread Details
  • Replies 8 replies
  • Subscribers 572 subscribers
  • Views 668 views
  • Users 0 members are here
Related

RCA Theremin "Clone" using semiconductors ?

FredM
FredM over 13 years ago

See: http://www.thereminworld.com/Forums/T/28789/theremin-circuits-scratchpad?Page=0

image

  • Sign in to reply
  • Cancel
  • FredM
    FredM over 13 years ago

    Some quite interesting, perhaps even astounding "discoveries" may be in progress at TW on this thread:

    http://www.thereminworld.com/Forums/T/28789/theremin-circuits-scratchpad?Page=0

     

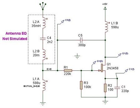
    Latest simulation circuit for FET "clone" of RCA Armstrong oscillator. Note C5 now couples D-G which is the same as what occurs on the RCA.. Inductor values are now based on calculation using winding and form data.. All detailed at TW.

     

    image

     

    image

    image

    • Cancel
    • Vote Up 0 Vote Down
    • Sign in to reply
    • Cancel
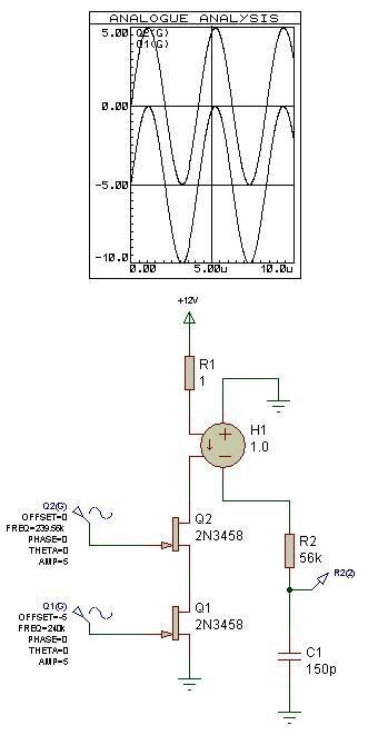
  • FredM
    FredM over 13 years ago in reply to FredM

    Analysis of RCA oscillator

     

    image

     

    image

     

    image

    • Cancel
    • Vote Up 0 Vote Down
    • Sign in to reply
    • Cancel
  • FredM
    FredM over 13 years ago in reply to FredM

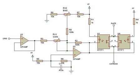
    Fets do not seem to optimally model the triode function -

     

    Here is an experimental circuit allowing adjustment for gain and biasing, allowing cathode-plate resistance to be better controlled.

     

    Slow H11F1 speed limits operation to lower frequency - amplifiers need gain to compensate for thisimage

    • Cancel
    • Vote Up 0 Vote Down
    • Sign in to reply
    • Cancel
  • FredM
    FredM over 13 years ago in reply to FredM

    This is part of the collection of simulations etc related to evaluation of the operation of the RCA theremin, and relates to discussion on simulation which appears here: http://www.thereminworld.com/Forums/T/28796/rca-theremin?page=3

     

    image

    image

    • Cancel
    • Vote Up 0 Vote Down
    • Sign in to reply
    • Cancel
  • FredM
    FredM over 13 years ago in reply to FredM

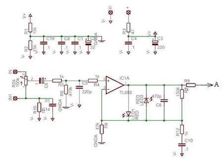
    Possible UX-120 replacement circuit (RCA volume modulator) ?

     

    image

    Updated (simpler / safer)

     

    image

    • Cancel
    • Vote Up 0 Vote Down
    • Sign in to reply
    • Cancel
  • Former Member
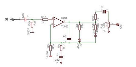
    Former Member over 13 years ago in reply to FredM

    image

    Audio filter based on a guitar stomp box.

    • Cancel
    • Vote Up 0 Vote Down
    • Sign in to reply
    • Cancel
  • FredM
    FredM over 13 years ago in reply to Former Member

    Hi Rob,

     

    Just split your image so it can be posted at TW .. Hop this is ok. Fred.

     

    image

     

    image

     

     

    image

    • Cancel
    • Vote Up 0 Vote Down
    • Sign in to reply
    • Cancel
  • Former Member
    Former Member over 13 years ago in reply to FredM

    Thanks, Fred. That's just fine.

    I'm suffering from the flu and my brain is elsewhere image

    • Cancel
    • Vote Up 0 Vote Down
    • Sign in to reply
    • Cancel
element14 Community

element14 is the first online community specifically for engineers. Connect with your peers and get expert answers to your questions.

  • Members
  • Learn
  • Technologies
  • Challenges & Projects
  • Products
  • Store
  • About Us
  • Feedback & Support
  • FAQs
  • Terms of Use
  • Privacy Policy
  • Legal and Copyright Notices
  • Sitemap
  • Cookies

An Avnet Company © 2025 Premier Farnell Limited. All Rights Reserved.

Premier Farnell Ltd, registered in England and Wales (no 00876412), registered office: Farnell House, Forge Lane, Leeds LS12 2NE.

ICP 备案号 10220084.

Follow element14

  • X
  • Facebook
  • linkedin
  • YouTube