The oscillator design in Lev Termen's original theremins have some unusual features which I believe have not been understood or appreciated - The major aspect which has been overlooked for 80 years is that these are not conventional Armstrong oscillators and are not parallel LC oscillators as has been proclaimed by everyone until now!
Original Triode design:
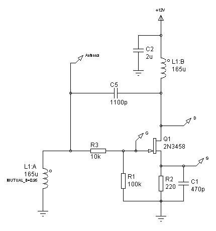
Below is a fet inplementation of the original design (which used a triode):
The above original triode oscillator ran at about 173kHz - this requires a tank inductance of ~ 600uH with tank capacitance of ~ 1000pF, and a small tuning cvariable capacitor was in parallel with C5.
The tank inductance consists of a transformer type coil, each winding having an inductance of ~168uH (wrongly specified as ~ 600uH by previous analysts of the RCA theremin, who believed the design was parallel and that L1:B served only as a "tickler" winding) the combined inductance (seperated by the series tank capacitance C5) is ~600uH
The waveform shows the all important 180 degree phase shift which is due to the coupling of the tank inductances. The oscillator, on first examination, seems to have both inductances grounded at one end - L1:B appears grounded (from AC analysis) through C2, and L1:A is directly grounded (in the case of the original Triode schematic, grounded via parallel 5k0 and 500nF capacitor) - I believe it was this "grounding" at both ends which caused the incorrect assumption that this was a parallel resonant circuit.. and values for the tank components were wrongly calculated to fit this misconception.
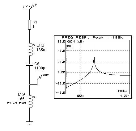
However, if one 'drives' the top of this network, one gets the same frequency response as from the actual circuit..
A passive frequency analysis is shown below:
It can be seen that the actual mode of operation is effectively "driving" he same point as the passive schematic above - this is because the fet / triode is pulling current through L1:B which induces current flow through L1:A, C5 sits in the middle with 180 degree voltage phases across it, but with current in phase - and therefore the circuit behaves like, and is, a series resonant circuit.
Below is the oscillator with its gate driven from a swept sine, and the resulting frequency responses - I have also run the simulation with two different inductor coupling values - as expected, this causes a change in resonant frequency:
the full (and ongoing) discussion and investigation of the Lev Termen / RCA theremin designs can be found here: http://www.thereminworld.com/Forums/T/28796/rca-theremin?Page=0






