Often the signals from theremin oscillators are high Z, and loading them has an effect on their performance.
This is a quick look at some techniques for buffering these signals - Most of this stuff is standard voltage follower theory presented in basic form - but there are some ideas I have not seen elsewhere, and there is a slight possibility that they are new. I must just say that the Jfet/NPN buffer I present here has not been built yet - it has only been simulated.. I have never seen this circuit before, but I feel sure it must have been done - It is so simple I cannot understand why it is not common - Usually this means there is some problem I have overlooked!
Basic emitter follower:
The above is fine if one can tolerate the high quescent current and fairly low imput impedence .. But increasing R2 to 100k gives the following heavily distorted and unusable output:
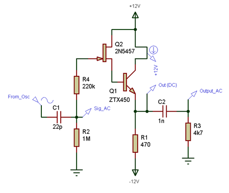
We need to increase the input impedence - This was my solution (as yet not physically tested) - A Jfet "driver" for the NPN.
And the waveforms:
The input Z can be extremely high - R2 can be 10M with no problem.
Below is shown a slightly modified buffer - R2 is 1M and a 220k resistor R4 is in series with the gate - This reduces the gates capacitive effect on the oscillator, and (together with this capacitance) acts to roll-off frequencies above about 3MHz (-3db @ 3MHz)
The problem of high quescent current is not solved with the above - I will deal with this in my next posting where I combine the above with a push-pull output.






