Hello there.
First off, I'm new here and hope I'm not putting my question into a wrong category.
I need some help with my shift register.
Here's what I'm intending to do:
I wanted to build a controller that has a tactile feeling to it. I got everything I need, including the shift register.
I looked at it's data sheet and noticed that the pins do not match with the shift register in the original controller.
The shift register in my NES controller is simply called 4021, and I bought an 74HC595 shift register.
My problem here is that I can't match the pins from the one IC with the other IC.
Can someone help me with it?
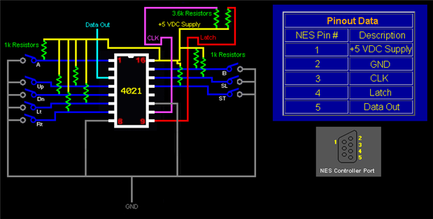
Edit: I found this schematic for the 4021 shift register which shows what button goes to what pin. I hope this is helpful.
Greetings.
