I'm slowly finalizing my first, toy, design and I'm almost ready to send it for production. I have two outstanding questions:
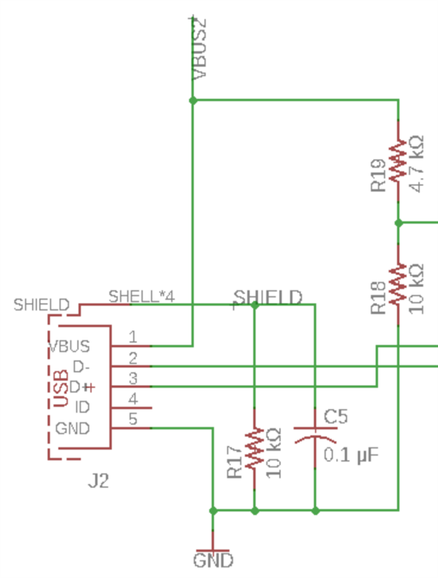
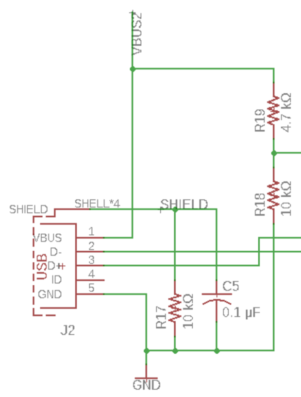
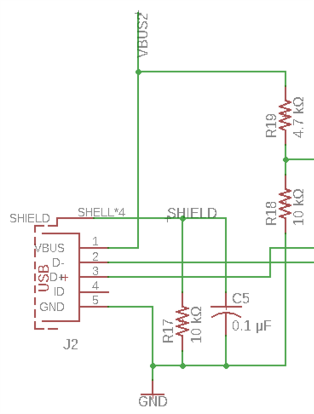
a) I don't know what should I connect shield of USB port to. It seems that recommended way is to connect to metal chassis (which I don't have). I connected it to holes in PCB (which would connect to non-existing chassis) and put 2 0.1 µF and 10 kΩ resistor to the ground (in parallel) but I'm not sure if this is correct way.
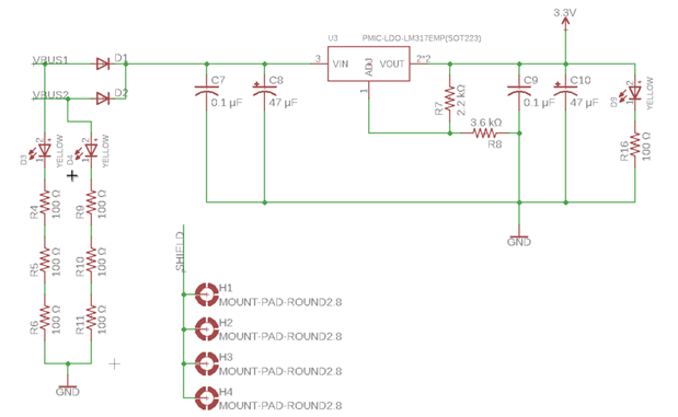
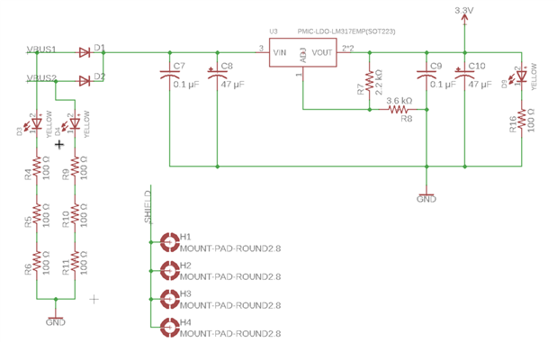
b) I power the design out of either of 2 USB ports I have. I put diodes between LM317 and each VBUS but I could not find any diodes which would have low forward voltage drop (<1.7 V) and was rated for peak currents (300 mA based on the characteristic). I presume diodes have too much differences between each other to put two in parallel with lower rating as one might have slightly lower voltage drop and take most current. Am I missing some keywords for diodes I should search for or should I put a different type of voltage regulator? I don't know what exactly I did wrong but I started being able to find such diodes.


