![]() | Enter Your Project for a Chance to Win a Thermal Imaging Camera, Germicidal UV Lamp, and a Shopping Cart with Matching Charity Donation! Back to homepage![]() | Project14 Home |
| Monthly Themes | ||
| Monthly Theme Poll |
we are all in quarantine or lockdown due to coronavirus outbreak .the only way to prevent coronavirus from spreading is by avoiding or minimizing the contacts
so in this tutorial, I am going to make a contactless dispenser which only requires some components
we are not using any complicated components like microcontroller, relay.
now let's see the action
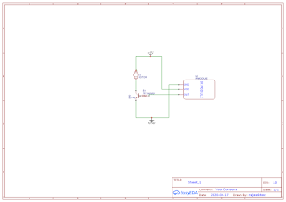
components needed
- ir module
- 5v dc pump
- bd 140 transistor
- 1k resistor
we nee an old ball to store water or sanitizer I am using an old gems ball
please watch this tutorial






