By now you're probably all familiar with the Power Boost pedal I built, and the issue I had with motor boating (Sky.... I'm coming for you). Well, i'm not going to dwell on that issue but I am going to post some background on the pedal, why I wanted to build it and the level of research I put in before building it. So where do i begin..... The beginning I suppose.... For those old enough to remember, cast your mind back to 1968 it was a year filled with good and bad. The Beatles released The White Album, The Kray Twins are arrested, the first Isle of Wight festival is staged, Robert Kennedy is shot in LA, Dr Martin Luther King is assassinated, and a little known electronics designer in Londons West End called Gary Hurst designs what was to become an iconic pedal used by the likes of Jeff Beck, Marc Bolan of T Rex and David Gilmour of Pink Floyd. This pedal was to form the tone of many classic songs through the late 60's and 70's. I am of course talking about the Colorsound Power Boost.
The power boost was first launched in 1968 and since then has garnered almost mythical status. For many years it was a secret weapon, that almost went under the radar of many musicians, people wanted to know how these tones and sounds were created, and a lot of musicians went on the search for this fabled effect pedal....... Their search led them to Denmark Street in London, and the home of Colorsound.... Macaris.
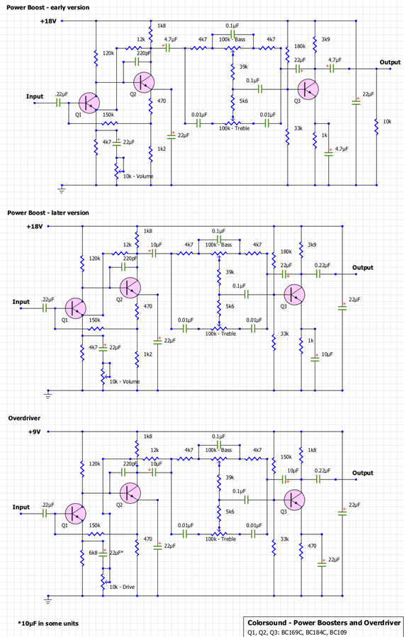
The 18v Power Boost was encased in a bright orange enclosure which did not go over too well in the US, so around 1971 (factory schematic dates 14.6.71) it was repackaged in a grey enclosure, changed to 9v power, and renamed the Overdriver. There was also a version made for Vox in a different enclosure (Tone Bender Mark III case) around this time, in the same grey color, but using the Power Boost name. The 18v Power Boost version was still being made up until 1972. The 9v circuits was similar to the 18v circuit, just set up to run on a lower voltage, but it also had more distortion when the drive knob was set to maximum. Both the Power Boost and Overdriver were housed in the original Tone Bender style, pressed sheet metal cases.
The circuit was possibly designed by Gary Hurst, creator of the Sola Sound Tone Benders, and many other Sola Sound/Colorsound circuits. Gary mentioned he was working on a new foot pedal with a bass and treble boost back in the January 1966 issue of Beat Instrumental, when British booster units were very popular. It was described as being a volume pedal. Gary did design a bass and treble booster housed in a volume pedal case for CBS/Arbiter, called the Power Driver, though that was much later in 1974 or 1975. Regardless of who created the original design, several improvements were made to the circuit throughout the years. Around 1996, legendary Vox engineer *** Denney worked with Macaris on the reissue Overdriver, the last pcb he worked on before he died. The reissue incorporated a much needed volume knob into the design, which was also added to the Power Boost version. In 2008 Jake Rothman revised the Overdriver circuit to add a FET buffer at the input, supposedly improving the guitars tone control interaction with the circuit, and the same was done to the Power Boost in 2004. Other revisions have been made, including changing the drive pot to anti-log, giving a wider gain spread, and adding an AC adaptor jack and power LED. As of 2013 Macaris also sold a very accurate replica of their original 18v Power Boost, built by Stu Casteldine
The original Power boost ran on 2 9v batteries, therefore 18v, it has 3 controls Bass, Treble and Volume (Which isn't really a volume but we'll come onto that later on) To understand how this pedal works you need to hear it, here are a couple of examples of the Power Boost pedal being used to the max. The first clip, is of the 3rd guitar solo from the song Dogs by Pink Floyd, from their album Animals.. This is pure Power Boost and nothing else, with just a touch of slap back echo. You can hear that when played high, the boost sounds clean, but when he plays the lower notes there's a hint of distortion. This solo was likely recorded very loud in the studio, with the boost pedal probably set at about 60% on the volume control.....
The second clip is the classic song Comfortably Numb, this was filmed at Earls Court in 1980 on the Wall tour. Not the best quality in the world but at 5.00 minutes in you get the solo which again is power boost, but also a fuzz pedal call a Big Muff. (I'll be making 2 Big Muffs later). David Gilmour always uses a Power boost and Muff together.... They seem to work really well together.
The 9v Overdriver as stated above was designed for the US market initially as it was thought that the bright orange colour and 60's type lettering wouldn't go down well. they changed some component values, reduced the voltage to 9v and in effect created an overdrive pedal which is very different to the power boost.
Many times I've seen on various forums etc on the web that the Power Boost is the same as the Overdriver.... In my mind they're not. The only similarity is the circuit. The Overdriver lacks the head room that the power boost has and therefore falls into a dirty overdrive sound a lot earlier on the volume control than the power boost does. The Overdriver hits dirt at about 30% on the volume, where the 18v power boost doesn't get to overdrive until the volume is at about 70% on the volume. this means that the power boost can be used more as a clean volume boost, and also EQ before it goes into overdrive. It's for this reason I feel that the "Volume" control on the Power Boost should really be labelled Gain, and not Volume, as even on the lowest volume setting it boosts the volume by around 15db.
Now, onto the circuit, there are 3 schematics for this pedal, the first 2 are 18v circuits, the last one is a 9v circuit that was designed for the American market, the name was also changed to the Overdriver for the 9v version. The version I decided to make was the first early version. I distinguish the first 2 versions by the inclusion on the first version of a 10k resistor on the output. This was removed from the second version.... It's an easy way of identifying whether it's a 1st or 2nd generation pedal. There was for a very short period at the end of the 70's a 9v Power boost, but the general consensus is that these were purely 9v Overdriver circuits that were put into a batch of Power Boost enclosures, likely because they'd ran out of the Overdriver enclosures.
Being a huge Pink Floyd fan, and guitarist I'm forever trying to chase Gilmours tone, and obviously I have to have a power boost in my arsenal of effects, It's for this reason that i decided to build my own. For my build i wanted to recreate the PCB layout as close as possible, to enable me to do this i had to get as many gut shot photos as possible, thankfully there are plenty on the web, and Electric Warrior over at the DIYStompboxes forum helped by supplying photos of his own unit. Here's a photo of an original PCB. When I designed my board I originally recreated the schematic in Eagle, and tried to get the layout to follow the same pattern as the original board.... My first eagle effort is beside the original. There's not much difference, and it all worked fine apart from the lonely ground pad at the bottom which wanted to connect somewhere it couldn't get to. That was easy to remedy on the first build manually.
I built my first prototype pedal using this Eagle layout, and it worked a charm, exactly as it should. I used all brand new components, and it went together with not many issues. This first prototype was housed in a plain aluminium enclosure and was sold on to a friend on my Facebook at cost price. I still needed to build my own Power boost, but wasn't happy with the board layout.... I wanted it to look more like the original, so for this I employed the use of Microsoft Paint 
Yes, I loaded the image into paint and manually altered the Eagle layout to look like the original...... And this was the end result.
Following the completed design of my board layout, I had to etch it... For this I utilised the toner transfer method. I printed a mirror image of the layout onto some glossy photographic printer paper, and then basically ironed it onto the PC board blank. Once the board was etched, i populated it with NOS "Iskra" resistors, Mullard "Tropical Fish" capacitors, and new Vishay polarised capacitors. I also used the same transistors as the original, BC184L.... The end result was the board below
I then got my designers hat on and plagiarised the internet and created my own decal for the enclosure......... Of course I had to use an orange enclosure, and I just loooooove 60's font. I have used the Colorsound name, but of course If I built one of these for someone else, i wouldn't as it's copyrighted, and a trade mark of Macaris. The decal is a water slide decal that I printed on from my ink jet printer. After I printed it, I then lightly sprayed some varnish onto it to prevent the ink from running when i put it in the water. Applied it to the enclosure, and then sealed it with about 5 coats of varnish. now all that's left is to test it........ video to follow.
A short'ish demo video showing what this pedal does and how it sounds
Thanks to Electric Warrior for helping me with photos etc when i was planning the build.
Some text has been lifted from Kit Rae's excellent web site at Guitars and Gear this is probably the best resource on the net for Big Muff & Pink Floyd related equipment info.
You can download the PCB layout below








