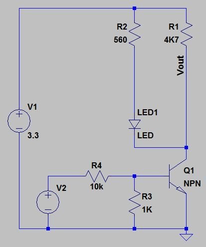
Input Circuit
The input circuit is very simple. Consider that 24V is present at the connector X1-1; this will allow 20mA to flow through LED1 and indicate there is an input present. Approximately 2mA will flow via R2 and R3, thereby pulling the CPLD IN01 pin to 3V (the device can accept unto 4V).

Top Comments