Following on from the first attempt which was moderately successful, Michael Kellett posted a schematic of how he has approached a multi-rail output using inductors - see the comments in the first iteration. I decided it would be interesting to create a comparison between what I had drawn up, and integrating Michael’s approach.
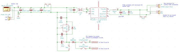
Schematic and PCB
In this iteration, I’ve made allowance to power either circuit A - my original approach - or circuit B - my approach, modified to use inductors. I’ve jumpered the connection to circuit A and B so only one is active at any time. I’ve also provisioned for different loads as well as a potentiometer to give a more varying load - these are also jumpered. I can power the board from a wall-wart with DC connector (intended source), or from an external supply such as a bench supply or battery pack. Optimistically, I've provisioned space to solder wire-to-board connectors in case it works so well I can use it moving forward!
Results
I’m not going to go into realms of detail here but for anyone interested I have attached a zip of scope screenshots taken at the various test points on the board. I’d summarise results as follows:
- It's not easy to compare with my first iteration as I didn't undertake the probing of that circuit very well. I've torn it down now so can't go back and redo it unfortunately.
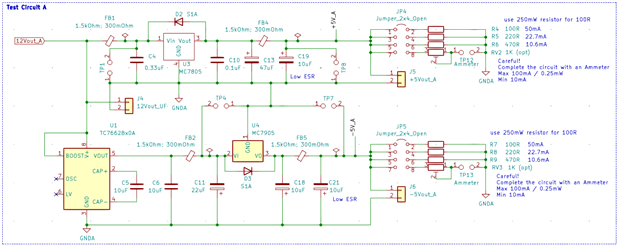
- Layout is really important. +5Vout on Circuit A doesn’t work very well (yet was fine in iteration 1.) Although the DC levels are correct, the ripple is large and trying different capacitors on the 5V regulator made no difference.
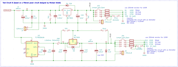
- Circuit B, with inductors, gives a better result. I played around with different capacitor values, removing/added components etc but this didn’t have a big impact on the output signals.
- I had to spend a lot of time ensuring I was getting the probing and scope setup right. The noise I’m measuring is quite small and the RMS is within the noise floor of the scope - I don’t have better equipment to amplify the signal or try and take (decent) differential measurements. Even so, there is noticeable peaking on each screenshot below. I’m not convinced it isn’t being generated by the scope or poor probing: if I try and take the same measurement with a different probe, different channel I can see large differences in the pk-pk values on some outputs (e.g. from 6mV down to 2mV.) However, those spikes aren't there when I try a different power source - I get different noise signals as to be expected - so I don't know. In any case, no matter what I tried, I couldn’t get rid of it or attenuate it in any way.
- The RMS noise is uVs on all sensitive outputs (+/-5V) which I think is pretty good. I'm making a bit of an assumption here of course, given I can’t properly measure a signal that low, but if the signal is in the noise floor rather than mVs it's an achievement!
- The 4Duino that is hooked on to the +5Vdd output is generating a large spike at around 10Hz which is being coupled back to the 15Vinput rail. Fortunately, the linear regulators are filtering it out and whilst it is measurable in 10s of mV, it shouldn’t impact other components on that +5Vdd rail which are operating at digital levels, i.e. +5V or 0V.
- I replicated the circuit on a breadboard as well, given that I couldn’t get a decent result on circuit A +5Vout with the PCB. Interestingly, the noise levels are better on the breadboard circuit than the PCB which I think is down to (a) better layout; and (b) perhaps, additional capacitance/inductance from the breadboard itself. Even here, Circuit B performs better than Circuit A and keeps ripple+noise < 5mV. On the breadboard the TC7662 DC charge pump converter is impacting the 12Vout rail which it is fed from; this doesn’t seem to happen on the PCB which could be down to the Schottky diode or perhaps even the use of a ground plane rather than hook-up wires. In fact, the Schottky diode itself has an impact on the 12Vout rail as I discovered when I replaced it with a 0ohm jumper. I found that adding a 3 ohm resistor in series with the inductors worked very well. Everything I tried to attenuate the noise on the +5Vdd rail failed - the best result occurred with no capacitor or inductor intervention.
- I did some testing on overshoot at startup when plugging the DC-connector to the PCB and Breadboard. It can definitely overshoot to 19V-20V if I don't do it with a really positive action. The majority of the components can cope with that, but the isolated DC-DC converter has a maximum input voltage of 18V. I suspect a short overshoot is ok, particularly as it has to deal with its own in-rush but it's worth trying a TVS I think.
I think it was a worthwhile experiment doing the comparison. Michael’s suggestions are clearly a great addition and every time I do something like this, I get a better feel for the components involved. And also, how hard I’m finding analogue design.
Scope Images
I'm posting a subset of images for interest - there are many more in the attached zip files.
PCB
+15Vin: Large ripple and noise from the wall wart and reflected from +5Vdd rail through the DC-DC converter. The large droop occurs at 10Hz (sometimes slower) and is generated from the connected 4Duino. There's a better image of this in the +5Vdd shot.
+15Vin: A better view of the ripple
+5Vdd, this shot shows a particularly bad view of the noise generated by the 4Duino; typically those droops occur at around 10Hz but occasionally it's a lot worse. The actual ripple is around 3mV when running smoothly:
Circuit A, +5Vout, truly hideous:
Circuit A, -5Vout. Ripple's not bad, noise is peaky (if it actually exists):
Circuit B, +5Vout:
Circuit B, -5Vout:
Breadboard
I built up the circuit on a breadboard so I could play around with some values a bit easier and because Circuit A wasn't working very well on the PCB. There's a bit of a cheat here as I found an isolated DC-DC converter with a built-in voltage regulator.
+15Vin, here the 10Hz noise is more apparent:
+5Vdd, again with the 10Hz noise. Again, actual ripple is <3mV when running smoothly:
Circuit A, +5Vout
Circuit A, -5Vout. If I remeasure this output with a different probe on Channel 2, that pk-pk measurement is <2.5mV:
Circuit B, +5Vout
Circuit B, -5Vout
Further Posts
Instrument Control - Prototyping the Power Section (first iteration)

















Top Comments