各位大虾周末愉快,又到了博客时间,没错!今天还是要继续讲讲MCP401X2X开发板,因为管理员已经将上一篇数字电位器的博客置顶,不过上一篇博客只是介绍性的描述,所以实在惭愧,觉得很有必要给出一些实际的数据,那么今天就让我们来看一看实测结果吧。首先回顾一下上次我们所讲的内容,请大家看上面的图,好了,回顾完毕,这么快?没错,因为上一次就是仅仅连接了一根下载线而已,伤不起啊!好吧,开始进入今天的主题。今天测试的主要内容主要是数字电位器在程序控制下阻值步进,从而通过测量电阻与电压的变化观察其线性度,首先申明,测试结果并不是严格有效的,如果出现有负面影响的结果,完全有可能是鄙人使用的仪器不够精确,也有可能是MICROCHIP的官方微博没有将鄙人列入粉丝范畴,故作小小报复而,哈哈。
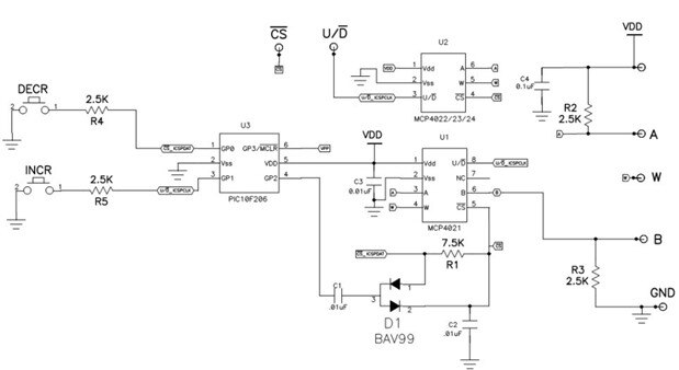
为了大家理解方便,现将此开发板的原理图与版图列在下面供大家观赏,可以看到A端与B端是电位器的固定端,W端是电位器的滑片端;VDD给整个系统供电,包括通过串接一个2.5K的电阻给数字电位器的电阻端提供参考电压。我们将会给系统供电,点击INCR/DECR按键,改变开发板上数字电位器W端与固定端的阻值。由于MCP401X2X开发板上数字电位器MCP4021为6bits,点击INCR/DECR键64次即可用万用表测试出MCP401X2X开发板的步进电压以及电阻鸟。
首先咱们给开发板提供5V电压(5V=VR2+VAB+VR3),测量随着点击按键得到的VAW的值 。
加在AB间的电压值 是一定的,随着按键的变化只改变VAW与VBW的电压值。
接通电源,点击步进按键,测得VAW的值,测的数据见附表,其变化如下图:
由上图线性变化以及测的数据可知,步进电压
由所测得的VAW 与 VR2可以发现该数据与MCP401X2X开发板手册(P20)中所提供的数据相接近,但是有所不同,这是因为开发板手册中所取RAB=10K欧姆 。
接下来我们再测测电阻的步进,此时需要将开发板上与VDD相接的电阻R2拆除,为什么捏?因为不要带电测电阻对不对?带电测电阻不是测不准这么简单,轻一点烧板子,重一点什么都烧的稀巴烂对不对?这个问题很多时候会被忽略,不过千万要注意啦……。拆除R2之后,电压便不会加在RAB上了,仅仅给单片机和数字电位器的模拟开关供电,我们就能放心大胆的测RAW了,测得的数据见附表。
由下图线性变化以及测的数据可知,步进电阻
我们发现一个有趣的问题, 在测量电阻时,每次断掉系统电源之后,重新接上电源,不动按键,电阻与之前测得的阻值不同。但总会分布在两个特定阻值左右。 这个比较奇怪,尚未发现原因,有兴趣的朋友可以给出解答或者自己动手试试并参与讨论。
测量使用的万用表为华仪MASTECH MY62数字万用表。
根据公式
其中d取值为0~63.
由之前测量知道
经计算d=0时,
与测量值VAW=0.6mV有偏差, (此处误差可能为测量误差,我是不相信这表能测出0.6mV来的)
继续计算理论值与实际值之间的误差,其实该款数字电位器的效果真不错!
……
附表
测评结果为:此款数字电位器真不错,演示版也非常有趣,让我们看到了世界上最小单片机与外设的完美结合。
最后要感谢新浪微博名为 “你我倒霉孩子”女生的帮助,她工作灵巧并且非常细致,就像这块演示版的性能一样!该实验的所有数据即出自她手,她目前的兴趣方向为高精度模拟混合信号版级电路设计,有兴趣的童鞋可以与她联系哦。



















