element14 Community
element14 Community
    Register Log In
  • Site
  • Search
  • Log In Register
  • Community Hub
    Community Hub
    • What's New on element14
    • Feedback and Support
    • Benefits of Membership
    • Personal Blogs
    • Members Area
    • Achievement Levels
  • Learn
    Learn
    • Ask an Expert
    • eBooks
    • element14 presents
    • Learning Center
    • Tech Spotlight
    • STEM Academy
    • Webinars, Training and Events
    • Learning Groups
  • Technologies
    Technologies
    • 3D Printing
    • FPGA
    • Industrial Automation
    • Internet of Things
    • Power & Energy
    • Sensors
    • Technology Groups
  • Challenges & Projects
    Challenges & Projects
    • Design Challenges
    • element14 presents Projects
    • Project14
    • Arduino Projects
    • Raspberry Pi Projects
    • Project Groups
  • Products
    Products
    • Arduino
    • Avnet & Tria Boards Community
    • Dev Tools
    • Manufacturers
    • Multicomp Pro
    • Product Groups
    • Raspberry Pi
    • RoadTests & Reviews
  • About Us
    About the element14 Community
  • Store
    Store
    • Visit Your Store
    • Choose another store...
      • Europe
      •  Austria (German)
      •  Belgium (Dutch, French)
      •  Bulgaria (Bulgarian)
      •  Czech Republic (Czech)
      •  Denmark (Danish)
      •  Estonia (Estonian)
      •  Finland (Finnish)
      •  France (French)
      •  Germany (German)
      •  Hungary (Hungarian)
      •  Ireland
      •  Israel
      •  Italy (Italian)
      •  Latvia (Latvian)
      •  
      •  Lithuania (Lithuanian)
      •  Netherlands (Dutch)
      •  Norway (Norwegian)
      •  Poland (Polish)
      •  Portugal (Portuguese)
      •  Romania (Romanian)
      •  Russia (Russian)
      •  Slovakia (Slovak)
      •  Slovenia (Slovenian)
      •  Spain (Spanish)
      •  Sweden (Swedish)
      •  Switzerland(German, French)
      •  Turkey (Turkish)
      •  United Kingdom
      • Asia Pacific
      •  Australia
      •  China
      •  Hong Kong
      •  India
      •  Japan
      •  Korea (Korean)
      •  Malaysia
      •  New Zealand
      •  Philippines
      •  Singapore
      •  Taiwan
      •  Thailand (Thai)
      •  Vietnam
      • Americas
      •  Brazil (Portuguese)
      •  Canada
      •  Mexico (Spanish)
      •  United States
      Can't find the country/region you're looking for? Visit our export site or find a local distributor.
  • Translate
  • Profile
  • Settings
Personal Blogs
  • Community Hub
  • More
Personal Blogs
Legacy Personal Blogs Selecting the right FET
  • Blog
  • Documents
  • Mentions
  • Sub-Groups
  • Tags
  • More
  • Cancel
  • New
  • Share
  • More
  • Cancel
Group Actions
  • Group RSS
  • More
  • Cancel
Engagement
  • Author Author: wolfgangfriedrich
  • Date Created: 8 Nov 2020 2:42 AM Date Created
  • Views 1176 views
  • Likes 6 likes
  • Comments 0 comments
  • mosfet
  • power delivery
  • usb-c
  • p-fet
Related
Recommended

Selecting the right FET

wolfgangfriedrich
wolfgangfriedrich
8 Nov 2020

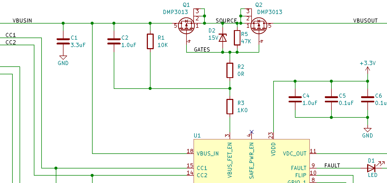
Selecting the right FETs for my USB-C Power Delivery Sink (CYPD3177) as the power switch is important, when switching 5A at 20V.

 

My initial pick was the Alpha & Omega AON7407. It has very good Rds_on but was lacking at V_drain-source with only -20V max and V_gate-source of only 8V. Better candidates turned out to be:

Diodes DMP3013 with V_ds = -30V and V_gs = 25V; Rds_on 9.5mOhm (V_gs=10V)

Rohm RQ3E120    with V_ds = -30V and V_gs = 20V; Rds_on 8.8mOhm (V_gs=10V)

image

The following scope plots all show:

Ch1: signal GATES

Ch2: signal VBUSIN

Ch3: signal SOURCE

Ch4: signal VBUSOUT

Math: Ch2 - Ch4 = SOURCE - VBUSOUT to measure Vds

The 1st step to 5V is the initial USB power up, the trigger point is the successful power contract negotiation (blue,light blue and purple trace rise to 20V) and~140msec later, the FETs finally turn on(green trace starts raising) and the input voltage drops slightly because of the 4.85A current draw.

 

Q1, Q2 = AON7407:

image

 

Q1, Q2 = AON7407 with D2 = 7.5V Zener Diode:

image

 

Q1, Q2 = Diodes DMP3013:

image

 

Q1,Q2 = Rohm RQ3E120:

image

 

The AON7404 shows a weird pulse on the math channel when USB-VBUS turns on to 20V and the turn on cycle with 15V gate voltage is not really smooth.

The Diodes and Rohm FETs behave identical with proper turn on cycles.

 

In the end I decided to use the Diodes DMP3013, as it has extra gate protection diodes built in.

  • Sign in to reply
element14 Community

element14 is the first online community specifically for engineers. Connect with your peers and get expert answers to your questions.

  • Members
  • Learn
  • Technologies
  • Challenges & Projects
  • Products
  • Store
  • About Us
  • Feedback & Support
  • FAQs
  • Terms of Use
  • Privacy Policy
  • Legal and Copyright Notices
  • Sitemap
  • Cookies

An Avnet Company © 2026 Premier Farnell Limited. All Rights Reserved.

Premier Farnell Ltd, registered in England and Wales (no 00876412), registered office: Farnell House, Forge Lane, Leeds LS12 2NE.

ICP 备案号 10220084.

Follow element14

  • X
  • Facebook
  • linkedin
  • YouTube