This blog is a continuation of
and it's probably best to read that one first. The idea for this one came out of helpful observations made by mcb1, dougw, and D_Hersey in the comments, so read those too.
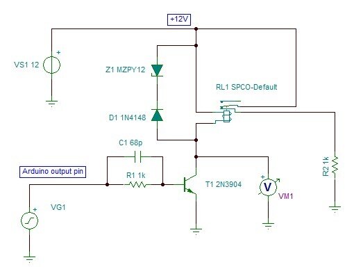
I'm going to look in a bit more detail at protecting a bipolar junction transistor switching a relay. In that previous blog, I was using a solenoid as the inductive load, now I'm going to use a real relay. It's a relay intended for automotive use and has a 12V coil with a resistance of 87ohms and an inductance (at rest) of 93mH. The NO (normally open) contacts can switch 20A.
When the relay is energised, the current through the coil will be approximately 11.8V/87ohms = 136mA.
1N4148 diode across coil
First off, I'm going to use a single 1N4148 signal diode to protect the transistor.
Here's the collector waveform at the time the transistor turns off and releases the relay coil. With a low-capacitance signal diode everything happens very fast. You can see that it's so fast that the voltage overshoots a little before the diode turns on and starts clamping it to a diode drop above the rail. The turn-on time looks to be a few nanoseconds, which is in the right sort of area for a diode like this.
Next is the collector voltage [yellow trace], along with the current through the protection diode [blue trace], on a much longer timescale. The collector voltage sits at 12V plus the diode drop for about 14mS before most of the energy in the relay's coil is dissipated and the collector comes to rest back at the supply voltage. The current starts at the energised current and diminishes. There's a mysterious increase in the current halfway down the slope which wasn't there with the solenoid that I used in the previous blog.
Finally, here's the current and the contact waveform [I've only got a 2-channel scope, otherwise I'd show all of these together] so we can see at what point the relay is releasing the contact. Now that increase makes more sense. It looks like it's the reaction to the contact being released, breaking the magnetic circuit, and the coil having to adjust to a somewhat lower inductance. Something that's interesting is that the relay manufacturer appears to have engineered it so that the contacts don't lift off until about half a mS after the release, presumably in an effort to minimise the problem that mcb1 drew my attention to. It still looks a bit uncomfortable with a single signal diode doing the protection, though.
1N4004 diode across coil
This circuit is the same as the last except I've swapped the 1N4148 for a 1N4004 rectifier diode.
Here are the waveforms (same order as before):
The rise time is slower than the signal diode, because the rectifier diode has more capacitance that has to be charged, but other than that they're very similar in how they dissipate the coil's energy. That's because the forward voltages are fairly similar and they'll dissipate the coil's energy at a similar rate.
1N4148 and 12V zener across coil
This one is a bit different. Now I've got a signal diode and a 12V zener across the coil. The signal diode blocks the zener when it [the zener] is forward-biased and would otherwise short the coil. In theory this should be better than a single diode because the coil voltage will increase to 12.6V and the initial dissipation will be 12.6V x 130mA = 1.64W rather than 0.6V x 130mA = 78mW with a single diode.
Here are the waveforms
The rise time now looks a bit odd. To explain it, you'd have to think about the various device capacitances and how they get charged.
This is much better. Most of the energy from the coil is dissipated after 2mS and, though the contacts drop out at the same current level as before, by the time the contacts move we can hardly see the result of the change of inductance on the small current that the coil is left driving at that point.
MOV to ground
MOVs (metal oxide varistors) are used for clamping and I was feeling curious what one would do here, so I thought I'd try one. I expected that it might behave similarly to a zener, but wasn't sure. [I've used a NTC thermistor symbol on the circuit - pretend it's a MOV.]
The rise time is slow - the datasheet says over 2nF for the capacitance, so that's not a surprise. The clamping voltage varies as the current reduces, so it doesn't clamp as hard as a zener would, but it's not too far off what a zener does.
1N4148, 12V zener and 47R resistor across coil
This came from a suggestion by Doug that I consider a resistor to help dissipate the coil energy. If I put the resistor across the signal diode and the zener, then the transistor would have to drive it, so I put it across just the zener.
The problem here is that the resistor (because the voltage declines as the current goes down) hogs the discharge leaving the zener with nothing to do and the declining dissipation gives a result that is not a lot better than a single diode.
Zener to ground
Finally, I tried a single 30V zener to ground.
Here are the waveforms:
The zener doesn't have too much capacitance to slow the rise time and doesn't switch as fast as the signal diode, so there's more overshoot. It's probably a bit more than the 4V or so that my scope shows, but nothing too embarassing - the Vce max of the transistor is at least 5 volts above that, even very worst case. With the high terminal voltage, the dissipation is much higher than with the single diodes and it dissipates the coil energy much quicker - most of the energy is out of the coil within a millisecond. It also has the side effect that the contacts release much quicker - the contacts lift off in just under 2mS, compared to over 6mS for the single diodes. Although the kink in the voltage waveform at the point where the contacts start to go over looks alarming, in practice the current is very low and it's not going to be retarding the contact movement [I think the current has reversed at this point and we are looking at the capacitance of the zener discharging through the coil to bring it back to the rail]. Note that, technically, I'm exceeding the ratings for a 1.3W zener; for my experiment it doesn't matter, but for a commercial design you'd need to take a view on what the datasheet limits actually mean. A bonus of the zener to ground is that the device protects the collector from excursions below ground too.
That's it for now. I'm not going to look at the kind of snubbers that D_Hersey suggested because it's too involved and this blog is long enough already.






















Top Comments
-
mcb1
-
Cancel
-
Vote Up
+1
Vote Down
-
-
Sign in to reply
-
More
-
Cancel
Comment-
mcb1
-
Cancel
-
Vote Up
+1
Vote Down
-
-
Sign in to reply
-
More
-
Cancel
Children