The milliohm meter has been one of the most popular projects I've posted on element14 judged by views, comments, and stated interest. Thanks to a modification by shabaz (documented way down in the comments here) and much help over time it appears to have reached or is very close to the design objectives:
- Low cost
- Dual range covering from 1 milliohm to 40 ohms
- Choice of power source - USB or batteries
- Kelvin (4-wire) probes
- Low current (1 to 10 mA) through the Device Under Test (DUT)
- Provision for "out of range" indication
- 1 milliohm accuracy down to 1 milliohm
The current Version 1.3 PCB requires bodging in some parts and the documentation, posted over many blogs with endless comments, is difficult to follow. So I've set a goal to clean it up and post a new version before yearend. I'd also like to add some features like microcontroller auto-ranging and output, otherwise known as unnecessary wishes and feature creep. But before adding the feature creep there will be an interim step documented here.
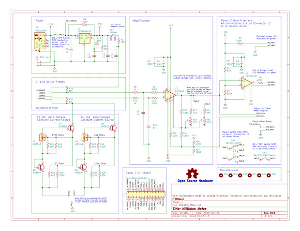
Schematic
The revised schematic has these features:
- Added resistors R29 and R30 to remove the intermittent instability that occurred when measuring resistance below 20 milliohms or so
- Took out diodes D1 and D2 which did not seem to help
- Moved the connections on the PCB for probes and the User Interface to a single 14 x 2 header
The revised Version 2.0 schematic is shown below:
One thing I'd like thoughts on is the addition of input protection as there is none currently. There is not much headroom with the lower limit of USB voltage and the 4.7 V LDO voltage regulator. There is an alternate source of voltage (labelled battery input - it could be anything) that could be hooked up backwards by the user or power applied with the USB source simultaneously. Is it worth dropping USB and designing for a higher voltage (could be USB-C or just a jack) with more input protection?
Enclosure
One of the concessions I will make to accommodate feature creep is a larger enclosure and PCB. The enclosure selected is the 5.287" L x 5.323" W (134.29mm x 135.20mm) X 2.008" (51.00mm) Hammond 1598BHammond 1598B. There are PCB standoffs on Eurocard centers so the PCB may well fit other enclosures of a similar size. It can be purchased with brushed aluminum or plastic end panels. The slots for the end panels will also take a PCB. Of course 3D printed end panels will also work.
credit: Hammond Manufacturing
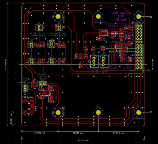
PCB
The new layout and design decisions are described below.
The noisy stuff and future digital stuff is on the bottom and analog is on top. Power input and regulation is lower left. All tracks in and out of the power section are widely separated with ground in between tracks and a clean ground plane beneath. The constant current section is located just above it. The ICs are spaced out in order minimize temperature influence. The panel behind the constant current section and the power section could be vented.
The amplification of the differential signal from the Kelvin sensing clamps attached to the device under test are upper center. I am curious about thoughts on the spacing of the feedback resistors and the trimmer pots.
All connections to Kelvin clamps, panel meter, and other user interfaces are on the 28 pin header to the far right. A comparator to determine when the instrument goes out of range is sandwiched between it and the amplification. In future it would be replaced an ADC for the microcontroller located bottom right. A separate ground plane with star connection could be set up for the digital section.
Front view with silk screen:
Back View with Silk Screen:
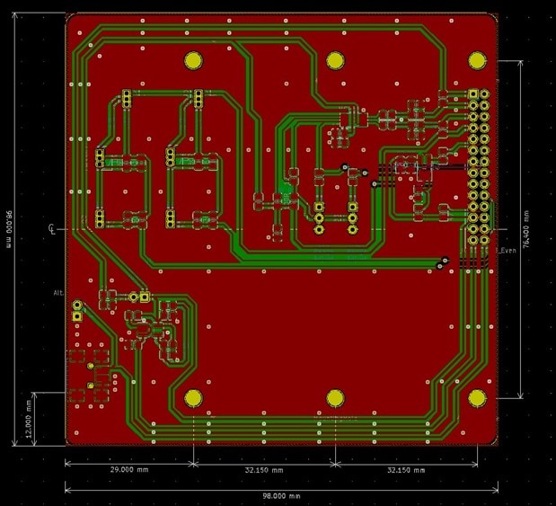
All Tracks and Pads:
Front Copper
Back Copper:
Conclusion:
I plan to send off for a new set of PCBs by mid-week and given that it works will then start working on Version 3.0. All thoughts and suggestions are appreciated. And if anyone is interested in building one and has an idea let me know. KiCad files are available as well.








Top Comments
-
shabaz
-
Cancel
-
Vote Up
+3
Vote Down
-
-
Sign in to reply
-
More
-
Cancel
-
fmilburn
in reply to shabaz
-
Cancel
-
Vote Up
+2
Vote Down
-
-
Sign in to reply
-
More
-
Cancel
Comment-
fmilburn
in reply to shabaz
-
Cancel
-
Vote Up
+2
Vote Down
-
-
Sign in to reply
-
More
-
Cancel
Children