Recently W2AEW, one of my favorite YouTube bloggers, made a video on the Wilson Current Mirror and the Early Effect in Bipolar Transistors. He explains things clearly without any fluff so go check it out. I always understand and remember things better if I try them myself so I set a circuit this evening and documented it here for those interested. My design will be for 5 mA current.
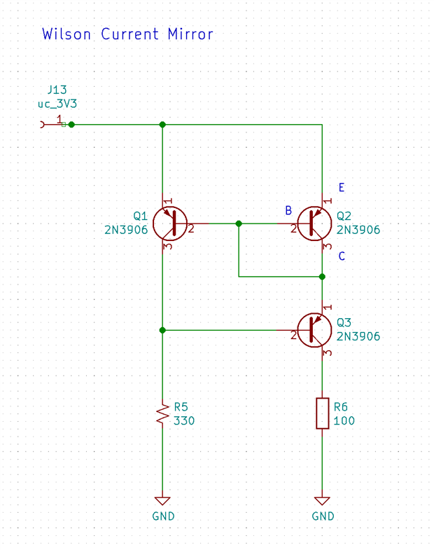
Schematic
Design the Circuit
The resistors are 1%. To work properly the PNP transistors in the current mirror need to be matched. I am down to three 2N3906 transistors and tested them with my inexpensive M-Tester.
Below are the results for the 3 transistors.
| Component | hFE | Vf |
|---|---|---|
| Q1 | 165 | 683 mV |
| Q2 | 172 | 683 mV |
| Q3 | 162 | 683 mV |
Note from the schematic that the base of Q2 will be one diode drop less than Vcc which in this case is 3V3. And because the collector of Q2 is tied to the base, the base of Q3 is going to be two diode drops less than Vcc. Using the 683 mV value for the diode drops obtained in the test we get 3.3 - 2 * 0.683 = 1.93V for the base of Q3 which is also the voltage above R5. The value of R5 needed for 5 mA can then be calculated using Ohm's Law as follows: R5 = 1.93 V / .005 A = 386 Ohms. I have a 330 Ohm resistor so expect to get something like 1.93 V / 330 Ohms = 5.8 mA with the circuit as wired up.
Test the Circuit
The circuit was made on a breadboard. The actual supply voltage was measured to be 3.27 V. The measurement across R5 is shown below.
The measured value across R5 is 1.84 V and the calculated value was 1.93 V so Vf differs from expectation but is fairly close. Doing the math, the current is 1.84 / 330 = 5.6 mA on the left side of the mirror versus 5.8 mA expected. The voltage across the load was measured to be 0.527 V so the current across the load is 0.527 / 100 = 5.3 mA versus 5.8 mA expected.
Summary
There is almost a 9% error but the transistors aren't matched and the M-Tester isn't that accurate to begin with. I expected the mismatch in transistors to produce a higher current on the load side based on the values of hFE. W2AEW uses a trimmer in his circuit to obtain the desired current and goes on to demonstrate that the Wilson Current Mirror has relatively low current variability with changing output voltage compared to a two transistor current mirror. This improvement can be explained with an understanding of the Early Effect as shown in the video by W2AEW.
Horowitz and Hill give another version of a current mirror by Widlar that provides a fixed multiple of the current above the programming current. Unfortunately there is temperature dependence if I am properly interpreting the graph in Figure 2.62.
I find these little experiments with the basic building blocks of electronics educational and fun (but go watch W2AEW
). Thanks for reading, comments and corrections are always appreciated.



Top Comments