Before I show you the power supply module for this project I thought I would share the basic block diagram of the different modules and how the power and control lines will interconnect.
As any of the experienced builders on e14 will tell you the more planning that you do ahead of time the less rebuilding you will have to do down the line. I always like to know generally where I am going with a project. This doesn't keep me from changing my mind or having to readjust my plans due to unavailability of parts or if my imagination gets ahead of the technology I can afford. The general block diagram for the hardware and the Flow Chart for the software are useful tools to keep me focused and on track to the goal of a completed functional device.
The main topic of this blog is the Power Supply Module for the Process Duration Tester. As I have done in several of my recent projects I am going to use an inexpensive Chinese linear power supply kit and then modify it to suit my needs. Before I show you what the module looks like here are my perceived power needs for this project:
1. General 9 volt 1 Amp output to power the Arduino Vin, The two voltmeters, The Clock Module, and with an additional buck to 5 volts to drive the suspension relay of the clock module.
2. 0 to 30 volt variable output to serve as the Target Voltage for the termination of the timing sequence.
The need for the 5 volt drop off the 9 volt line comes as a correction to a mistake that I made in my planning and modification of the clock module. I had originally hoped that the digital output of the Arduino could drive the suspend relay on the clock module. When I got around to actually taking preliminary readings on the actual current draw of the relay I discovered that the 100 mA draw would mean that a driver circuit would be needed between the arduino and the clock suspend relay. The voltage needs to be 5 volts as this is the continuous duty cycle rating of the relay. In order to conserve the power load on the 9 volt DC/DC converter module I will probably just use another 5 volt DC/DC converter down line. Those of you who have seen some of my other projects know that I love the little Recom R78 series of DC to DC converters. Here is a listing for one from Newark.
The 9 volt unit I am using is a Recom R78C9.0 -1.0 and can deliver 9 watts of power when supplied by a 10 to 42 volts input. If you look closely in one of the following pictures you will see the R78C9.0 as it usually fits nicelly into the footprint of a standard 78XX series linear regulator. I will probably use an R78E5.0-0.5 to convert the 9 volt supply to a 5 volt source to drive the relay.
Here is a picture of the power supply board with some notes around the edge:
The nice thing about these boards is that they are a kit so I have the fun of building them before I use or modify them. The construction of this kit did not go without a glitch however. I am not sure if it is the late hours that I usually work or just the senior moments that seem to be happening more frequently but I got two wires to the voltage control pot, which is remote from the board itself, switched. This over sight tied the output of one of the regulation Op Amps to the control wiper and besides not working correctly caused the Op Amp to heat up under the output short to ground it was suffering when the control was turned all the way down. Fortunately the TL081 is a tough little Op Amp and I caught the problem before I fried anything.
I made a few modifications to the power supply board to suit my needs. As I mentioned I installed the 9 volt DC to DC converter in place of the linear regulator that is usually used to drive a cooling fan for the main power output transistor. Here is a closeup of the converter:
When properly supported this board can put out 30 volts at 3 amps. I am going to use it for a target voltage source which will have to power a 150 uA voltage sense line on a cheap Chinese meter and also power the voltage divider which will make its modified output palatable to the Arduino's 5 volt analog inputs. This means that I am lifting a feather with a truck jack. Aesthetically this bothers me a little but it will work and I really can't provide the 9 volt source and a 0 to 30 volt variable source in any better (translate cheaper) way. Another advantage to using this board is that it will afford some degree of regulation so that the target voltage does a minimal amount of wandering around.
I have replaced the normal current limiting pot on the board with a small trimmer and set it so that it will limit output to 500 mA. I have left the main heat sink off the output transistor to save space as the low current it will be handling can easily be handled by the device itself.
I will be installing a 10 turn pot on the voltage control so that it is easier to choose an accurate target voltage. When I took these pictures I was still testing with the standard 10K pot that comes with the kit.
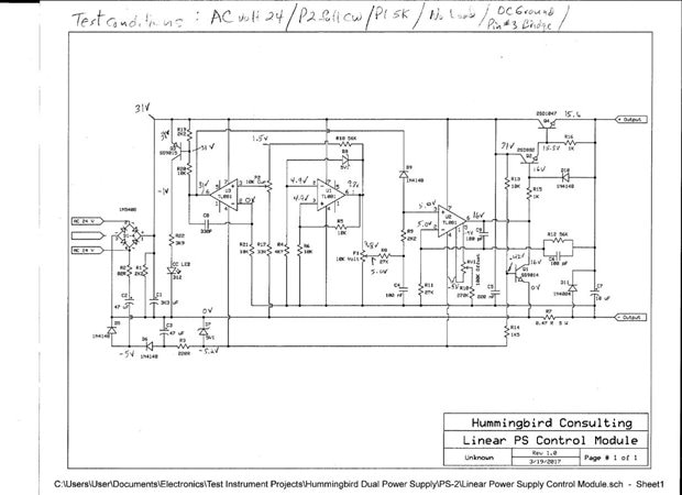
As an additional aid to anyone who wants to use this same board for some of their own projects I offer this re-drawn schematic on which I have penciled some voltage readings. Since my senior moments often cause things to not work as planned I took the time to analyse the board and record normal operational voltages for use in troubleshooting. Sorry if the hand written voltages are hard to see.
In case you are looking for the source on this board I get mine from here:
I will be back in a few days with some more attempts at progress.
John





Top Comments