PROBLEM:
I have been struggling to find a solution to a mess that has stopped me from doing much with this project. The interconnection is weird 0.025" square, on a 0.1" center. Nothing fits this dam thing to make matters worse there are no manufacture part numbers
After being on the phone with AMP customer support and then he wants pictures, oh no. In my desperation, I called Samtec.
SOLUTION:
Guss what this damn thing is a standard connector. They are sending me a bunch of the little sobs. So I found out that I was looking for the TSW Series. I needed headers with the following configurations: 2, 8, 9, 14, 17. So the part number works out to TSW-1xx-07-F5 where xx are the pin counts.
THE PLAN:
| ||||||||||||||||||||||||||||||||||||||||||||||||||||||||||||||||||||||||||||||||||||||||||||||||||||||||||||||||||||||||||||||||||||||||||||||||||||||||||||||||||||||||||||||||||||||||||||||||||||||||||||||||||||||||||||||||||||||||||||||||||||||||||||||||||||||||||||||||||||||||||||||||||||||||||||||||||||||||||||||||||||||||||||||||||||||||||||||||||||||||||||||||||||||||||||||||||||||||||||||||||||||||||||||||||||||||||||||||||||||||||||||||||||||||||||||||||||||||||||||||||||||||||||||
So as you can see from the table on the left, the connectors above the red line, W6P1 through W6P9 are for the four (4) hex-a-decimal displays.
The connectors below, W7P1 through W7P8 are for the thirteen (13) 7-segment displays.
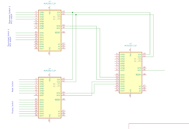
The 185 pins will be connected to four (4) 50 pin male headers. Since I have no idea of which wire is which. So far this takes care of the displays. Now all that is left is to figure out the keyboard. I do believe it is a matrix keyboard of some sort. I will be using the MCP23017 I/O Expander for the dirty work. It is very nice and has INTA and INTB. this lends itself to all of the switches and the keyboard will be interrupt-driven.
Consider if I roll my own interrupt controller. There are 4 switches, plus the keyboard, that I have to contend with, 4 i/o expanders.
and 5 or 6 interrupts. Since the Arduino Mega has really on 4 useable interrupt pins I will take the interrupts from IC1A, 1B, 2A, 2B are inputs to an MCP23017 IC3A and this interrupt will go to one interrupt handler. When the interrupt handler is called you look at its data which will tell you which switch data to look at. 
One more MCP23017 will handle Keyboard, Microchip's AN101 describes via an interrupt. That leaves one for Communications.
Display Connectors
| ||||||||||||||||||||||||||||||||||||||||||||||||||||||||||||||||||||||||||||||||||||||||||||||||||||||||||||||||||||||||||||||||||||||||||||||||||||||||||||||||||||||||||||||||||||||||||||||||||||||||||||||||||||||||||||||||||||||||||||||||||||||||||||||||||||||||||||||||||||||||||||||||||||||||||||||||||||||||||||||||||||||||||||||||||||||||||||||||||||||||||||||||||||||||||||||||||||||||||||||||||||||||||||||||||||||||||||||||||||||||||||||||||||||||||||||||||||||||||||||||||||||||||||||
Switch Connectors | ||||||||||||||||||||||||||||||||||||||||||||||||||||||||||||||||||||||||||||||||||||||||||||||||||||||||||||||||||||||||||||||||||||||||||||||||||||||||||||||||||||||||||||||||||||||||||||||||||||||||||||||||||||||||||||||||||||||||||||||||||||||||||||||||||||||||||||||||||||||||||||||||||||||||||||||||||||||||||||||||||||||||||||||||||||||||||||||||||||||||||||||||||||||||||||||||||||||||||||||||||||||||||||||||||||||||||||||||||||||||||||||||||||||||||||||||||||||||||||||||||||||||||||||
| ||||||||||||||||||||||||||||||||||||||||||||||||||||||||||||||||||||||||||||||||||||||||||||||||||||||||||||||||||||||||||||||||||||||||||||||||||||||||||||||||||||||||||||||||||||||||||||||||||||||||||||||||||||||||||||||||||||||||||||||||||||||||||||||||||||||||||||||||||||||||||||||||||||||||||||||||||||||||||||||||||||||||||||||||||||||||||||||||||||||||||||||||||||||||||||||||||||||||||||||||||||||||||||||||||||||||||||||||||||||||||||||||||||||||||||||||||||||||||||||||||||||||||||||




-
DAB
-
Cancel
-
Vote Up
0
Vote Down
-
-
Sign in to reply
-
More
-
Cancel
-
phoenixcomm
in reply to DAB
-
Cancel
-
Vote Up
0
Vote Down
-
-
Sign in to reply
-
More
-
Cancel
Comment-
phoenixcomm
in reply to DAB
-
Cancel
-
Vote Up
0
Vote Down
-
-
Sign in to reply
-
More
-
Cancel
Children