Oh my lord back to this monster again. I took another look at what's really going on in this thing. 
|
|
|
|
|
|
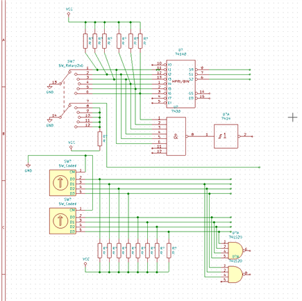
I have broken it down into functional sections. By using the Arduino Mega I have 6 hardware interrupts 0 - 5, which will take care of the I/O. Below you can see my logic for the hardware.
Basically by grounding the common of the switch which is the input to 8 to 3 priority encoder, which is normally pulled high. the encoder will output the code in binary. To make sure that my signal is clean I have employed an 8way NAND gate as well. The output signal of the gate is an input to a Schmitt trigger which is cleaned via an RC network shown below. Due to the limited amount of hardware interrupts I will have to do something called soft interrupts. basically all of the NAND gates go into an 8 to 3 priority encoder. The inputs also are wired to a NAND gate and Schmitt trigger when the Arduino sees the Interrupt line active it looks at 3 bits from the priority encoder. This number from the priority encoder is the ISR that is then called. This may sound like a run-around but it does work, it is called 2 level interrupts.

void setup() { // pins 2, 3 are not used int DisplaySwitchINT = 18; int ModeSwitchINT = 19; int ThumbSwitch1INT = 20; int ThumbSwitch2INT = 21 int DisplaySwitchA = 22; int DisplaySwitchB = 23; int DisplaySwitchC = 24; int DisplaySwitchValue = 0; int power_flag; #define OFF 0#define ON 1 // the reason why I have not specified the mode is I have to see it on my Oscope. attachInterrupt(digitalPinToInterrupt(DisplaySwitchINT), getDisplaySwitch, mode); }
void loop() { ; }
// INERRUPT SERVICE void getDisplaySwitch() { DisplaySwitchValue = 0; biteWrite( DisplaySwitchValue, 0, digitalRead( DisplaySwitchA )); biteWrite( DisplaySwitchValue, 1, digitalRead( DisplaySwitchB )); biteWrite( DisplaySwitchValue, 2, digitalRead( DisplaySwitchC )); switch( DisplaySwitchValue ) { case 0: { // Power OFF power_flag = OFF; break; } case 1: { // Lamp Test power_flag = ON; lamptest(); break; } case 2: { // Test power_flag = ON; break; } case 3: { // UTM power_flag = ON; break; } case 4: { // LAT/LONG power_flag = ON; break; } case 5: { // BACKUP power_flag = ON; break;} default: { // should never get here! break; }}} |