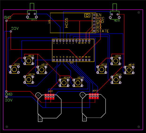
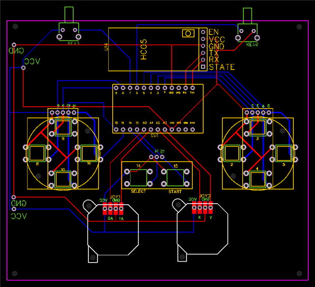
I recently started working on a bluetooth gamepad. I will be using a arduino pro micro + HC-05 controllers. The Gamepad will have 2 trigger buttons, 4 direction keys, A,B,X,Y, start, select, and two analog PSP joysticks. I have a 100mmX120mmX25mm metal box that I plan on using as the casing for the gamepad for now. While waiting for my parts I decided to make a PCB layout for the gamepad. I have little to no experience in PCB design (or in-depth understanding of electronics involved), hence I came here to share the design for feedback. This is my first electronics project and I am very excited to work on it. The device will be detected as a HID device on various systems thanks to, https://mitxela.com/projects/bluetooth_hid_gamepad . To be honest, I still don't know how I will go about coding the pro micro but I am sure I'll figure it out over time.



