| BUY NOWBUY NOW | Technical Documents | Video | Features | Kit Contents |
![]() | Kit Overview
The MCP73213MCP73213 OVP Dual-Cell Li-Ion Battery Charger Evaluation Board (MCP73213EV-2SOVPMCP73213EV-2SOVP) demonstrates the features of Microchip’s MCP73213 Dual-Cell Li-Ion / Li-Polymer Battery Charge Management Controller with Input Overvoltage Protection.
The MCP73213MCP73213 OVP Dual-Cell Li-Ion Battery Charger Evaluation Board is designed with two charging currents. The default value is 500 mA and when PROG via is tied to ground, the two parallel resistors output 1000 mA charging current to a Li-Ion battery. One blue LED status output allows the user to learn if the MCP73213 is in charging state or not.
The MCP73213MCP73213 OVP Dual-Cell Li-Ion Battery Charger Evaluation Board comes with an installed MCP73213 device in the 3 mm x 3 mm DFN package. The factory preset battery regulation voltage is 8.40V with 10% precondition current, 10% termination current set point, automatic recharge and 6.5V OVP threshold voltage.
The MCP73213MCP73213 OVP Dual-Cell Li-Ion Battery Charger Evaluation Board is designed to observe the performance and features on the circuits via multiple test points. Circuits can also be implemented into suitable applications without additional work.
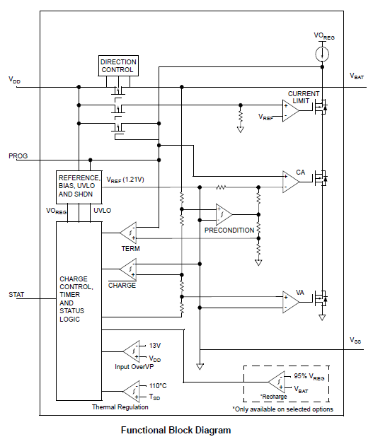
The MCP73213MCP73213 product family is highly integrated linear charge management controllers for dual-cell Li-Ion and Li-Polymer batteries. The MCP73213 product family operates with minimum external components, which is ideal for use in space-limited and cost-effective applications. The maximum 18V rated input over voltage protection and battery short circuit protection offer designers a secondary protection in addition to the Li-Ion battery protection circuit.
Key Applications: Low-Cost 2-Cell Li-Ion/Li-Poly Chargers / Cradles, Digital Camcorders, Portable Media Players, Ultra Mobile Personal Computers, Netbook Computers, Handheld Devices, Walkie-Talkie. | |||||||||||
| ||||||||||||
Technical Documents
Learning Center
Design Elements
| Type | Description |
|---|---|
| Layout | Microchip: Layout File for MCP73213EV-2SOVP |
Video
Kit Features
Features of MCP73213EV-2SOVPMCP73213EV-2SOVP:
- 13V Input Overvoltage Protection
- 10% Preconditioning of deeply depleted cells
- 32-Minute Preconditioning Timer
- 6-Hour Safety Timer
- 10% Automatic Charge Termination
- 500 mA and 1000 mA Preset Fast Charge Current
- Automatic Recharge
- Thermal Regulation
- One Blue LED indicates charge status
- Small DFN packages with Exposed Pad as additional heat sink
Features of MCP73213MCP73213:
- Complete Linear Charge Management Controller:
- Integrated Input Overvoltage Protection
- Integrated Pass Transistor
- Integrated Current Sense
- Integrated Reverse Discharge Protection
- Constant Current / Constant Voltage Operation with Thermal Regulation
- 4.15V Undervoltage Lockout (UVLO)
- 13V Input Overvoltage Protection
- High Accuracy Preset Voltage Regulation Through Full Temperature Range (-5°C to +55°C):
- + 0.6%
- Battery Charge Voltage Options:
- 8.20V, 8.40V, 8.7V or 8.8V
- Resistor Programmable Fast Charge Current:
- 130 mA - 1100 mA
- Preconditioning of Deeply Depleted Cells:
- Available Options: 10% or Disable
- Integrated Precondition Timer:
- 32 Minutes or Disable
- Automatic End-of-Charge Control:
- Selectable Minimum Current Ratio: 5%, 7.5%, 10% or 20%
- Elapse Safety Timer: 4 HR, 6 HR, 8 HR or Disable
- Automatic Recharge:
- Available Options: 95% or Disable
- Factory Preset Charge Status Output:
- On/Off or Flashing
- Soft Start
- Temperature Range: -40°C to +85°C
- Packaging: DFN-10 (3 mm x 3 mm)
Kit Contents
The Microchip's MCP73213EV-2SOVPMCP73213EV-2SOVP MCP73213MCP73213 OVP Dual Cell Li-Ion Battery Charger Evaluation Board supplied with below contents:
- MCP73213MCP73213 OVP Dual-Cell Li-Ion Battery Charger Evaluation Board ( MCP73213EV-2SOVPMCP73213EV-2SOVP )
- Important Information Sheet



