| BUY NOWBUY NOW | Technical Documents | Video | Features | Kit Contents |
![]() | Kit Overview
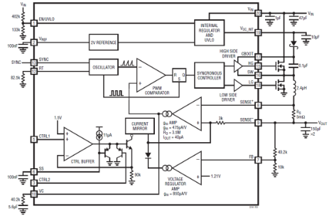
Demonstration circuit 1602 (DC1602ADC1602A) is a High Power Constant Current, Constant Voltage Synchronous Buck Controller featuring the LT3741. The demo board is optimized for 20A output from a 12V input. Being an LED driver, the output current is being regulated until the output voltage reaches a programmed voltage limit.
The voltage limit on this demo board is set to around 6V by R11 and R14. The 6V is chosen because of the 10V voltage rating of the output capacitors. Higher output voltage can be easily achieved with higher voltage rated output capacitors.
The ideal load to be used with this demo board is a single LED, such as PT120 from Luminus Devices. Smaller LEDs may not be able to handle the high current, even for a short period of time. At 20A, the demo circuit can operate continuously. However, it is necessary to mount the LED load on a proper heat sink and possibly with a fan to avoid exceed its maximum temperate rating.
The input voltage range of the LT3741 itself is 6V to 36V. However, the demo board utilizes 30V MOSFETs to demonstrate best efficiency so the maximum recommended input voltage is 24V for the demo board. The typical efficiency of the demo board is 94% from a 12V input to 5V, 20A load. The lower the input voltage, the higher the efficiency tends to be with a given load.
The LT3741 is a fixed frequency synchronous step-down DC/DC controller designed to accurately regulate the output current at up to 20A. The average current-mode controller will maintain inductor current regulation over a wide output voltage range of 0V to (VIN – 2V). The regulated current is set by an analog voltage on the CTRL pins and an external sense resistor.
Key Applications: General Purpose Industrial, Super-Cap Charging, Applications Needing Extreme Short-Circuit, Protection and/or Accurate Output Current Limit, Constant Current or Constant Voltage Source | |||||||||||
| ||||||||||||
Technical Documents
Learning Center
Design Elements
| Type | Description |
|---|---|
| Schematics | LTC: Schematic File for DC1602A |
| Layout | LTC: Layout File for DC1602A |
| BOM | LTC: BOM File for DC1602A |
| Application Library | LTC: Software for LT3741 Demo Circuit - High Power, CC, CV, Step-Down LED Controller (12V to Up to 6V LED @ 20A) |
Video
Kit Features
Key Features for the Demonstration circuit 1602 (DC1602ADC1602A) are as below:
- The input voltage range of the LT3741 itself is 6V to 36V. However, the demo board utilizes 30V MOSFETs to demonstrate best efficiency so the maximum recommended input voltage is 24V for the demo board.
- The typical efficiency of the demo board is 94% from a 12V input to 5V, 20A load. The lower the input voltage, the higher the efficiency tends to be with a given load.
- Output current can be adjusted by varying the CTRL1 voltage.
- R16 can be used to slow down the gate drive.
- R10, R13 and C14 help filtering out voltage spikes seen on the SENSE+ or SENSE- pin. It is critical to have those components on a board.
Key Features for the LT3741 Step-Down Controller are as below:
- Control Pin Provides Accurate Control of Regulated Output Current
- ±1.5% Voltage Regulation Accuracy
- ±6% Current Regulation Accuracy
- 6V to 36V Input Voltage Range
- Wide Output Voltage Range Up to (VIN – 2V)
- Average Current Mode Control
- <1μA Shutdown Current
- Up to 94% Efficiency
- Additional Pin for Thermal Control of Load Current
- Thermally Enhanced 4mm X 4mm QFN and 20-Pin FE Package
Kit Contents
The Linear Technology's DC1602ADC1602A Demo Board supplied with below contents:
- Demo Board for LT3741EFE Step-Down Controller






